欢迎访问
登录席位
免费注册
席位查找
IPR安卓客户端
当前频道:科技社会 >> 科技要闻 >> 国家“十二五”科学和技术发展规划

国家“十二五”科学和技术发展规划

目  录

一、形势与需求 
二、总体思路、发展目标和战略部署 
(一)总体思路 
(二)发展目标 
(三)战略部署 
三、加快实施国家科技重大专项 
四、大力培育和发展战略性新兴产业 
五、推进重点领域核心关键技术突破 
(一)加强农业农村科技创新 
(二)促进重点产业技术升级 
(三)加快推动现代服务业科技创新 
(四)大力加强民生科技 
(五)建立支撑可持续发展的能源资源环境技术体系 
六、前瞻部署基础研究和前沿技术研究 
(一)继续加强基础研究 
(二)强化前沿技术研究 
七、加强科技创新基地和平台建设 
(一)加强科技创新基地建设布局 
(二)加强科技条件资源的开发应用 
(三)推进科技平台建设和开放共享 
八、大力培养造就创新型科技人才 
(一)壮大和优化创新型科技人才队伍 
(二)造就一批高层次科技领军人才和创新团队 
(三)改革完善创新型人才的教育培养模式 
(四)支持科技人员创新创业 
九、提升科技开放与合作水平 
(一)大幅提高科研活动国际化程度 
(二)进一步完善政府间科技合作机制 
(三)积极参与国际科技组织与国际大科学计划 
(四)加强与发展中国家的科技合作 
(五)加强与港澳台地区的科技合作 
十、深化科技体制改革,全面推进国家创新体系建设 
(一)加强科技宏观管理和统筹协调 
(二)创新产学研有机结合机制 
(三)推进科技计划和科研经费管理制度改革 
(四)深化科技评价和奖励制度改革 
(五)全面推进国家创新体系建设 
十一、强化科技政策落实和制定,优化全社会创新环境 
(一)落实和完善科技政策法规 
(二)深入实施知识产权和技术标准战略 
(三)持续增加全社会科技投入 
(四)优化科技成果转化和产业化环境 
(五)加强科学技术普及工作 
(六)加强和改进基层科技工作 
十二、切实保障规划实施 
(一)加强规划实施的组织领导 
(二)加强规划实施的衔接协调 
(三)加强规划评估和动态调整 
(四)加强科技管理的基础性工作 
附录:重要指标和名词解释

 “十二五”是我国全面建设小康社会的关键时期,是提高自主创新能力、建设创新型国家的攻坚阶段。为贯彻党的十七届五中全会精神和《国民经济和社会发展第十二个五年规划纲要》的战略部署,全面落实科教兴国战略和人才强国战略,深入实施《国家中长期科学和技术发展规划纲要(2006-2020年)》(以下简称《科技规划纲要》),充分发挥科技进步和创新对加快转变经济发展方式的重要支撑作用,制定国家“十二五”科学和技术发展规划。
  一、形势与需求
  “十一五”是全面贯彻落实《科技规划纲要》、科技发展取得重要成就的五年。在党中央、国务院的正确领导下,我国科技工作坚持“自主创新,重点跨越,支撑发展,引领未来”的指导方针,坚定不移地走中国特色自主创新道路,把提高自主创新能力摆在全部科技工作的突出位置,顺利完成“十一五”主要目标和任务,我国科技发展进入重要跃升期。
  ——科技创新能力加速提升。16个科技重大专项全面实施,取得重要阶段性成效。重点领域初显跨越发展态势,取得了载人航天、探月工程、超级计算机、超级杂交水稻、高速铁路、实验快堆、量子通讯、铁基超导、载人深潜、诱导多功能干细胞等一批标志性重大成果。科技研发活动的产出快速增长,质量明显改善。“十一五”期间,我国发明专利授权量上升到世界第3位,国内发明专利申请量年均增长25.7%,授权量年均增长31%;国际科学论文总量由世界第5位上升到第2位,被引用次数由世界第13位上升到第8位。
  ——科技资源总量快速增加。“十一五”期间,全社会研发投入显著增加,2010年达到6980亿元,是2005年的2.8倍。国家财政科技投入年均增长20%以上。研发人员全时当量年均增长13%,2010年达到255万人年。国家(重点)实验室共新建156个,总数达到333个。国家工程(技术)研究中心新建114个,总数达到387个。新建国家工程实验室91个。国家企业技术中心发展至575个。一批标志性的重大科技基础设施、大科学工程建设完成。科技基础条件平台建设得到加强,有力促进了科技资源整合共享。
  ——科技支撑引领作用日益凸显。科技创新在支撑重点产业振兴、有效应对国际金融危机中作出积极贡献,为三峡工程、青藏铁路、西电东送等重大工程以及北京奥运、上海世博等重大活动提供重要支撑,在抗震救灾、粮食安全和应对气候变化中发挥了关键作用。国家高新区成为高新技术产业发展的重要力量,2010年27家省级高新区升级为国家高新区,国家高新区总数达到83家,国家高新技术产业总产值年均增长17%以上,2010年达7.6万亿元。国家自主创新示范区建设取得初步成效。全国技术市场合同交易总额年均增长20%,2010年达到3906亿元的规模。
  ——自主创新环境不断优化。《科学技术进步法》修订实施,《科技规划纲要》配套政策加快落实,国家中长期人才、教育规划相继出台,知识产权战略实施力度明显加强。科技体制改革不断深化,国家创新体系建设取得重要进展。技术创新工程深入实施,知识创新工程试点取得明显成效,各具特色的区域创新体系不断完善,科技中介服务能力不断增强,军民融合的国防科技创新体系建设稳步推进。科技与金融结合更加紧密。科技对外开放不断拓展,国际科技合作进一步加强。创新文化和科研诚信建设得到重视,科普工作广泛开展,全社会关注创新、支持创新、参与创新的氛围正在形成。
  “十二五”时期,世界科技发展呈现新趋势,国内经济社会发展提出新要求,我国科技发展仍处于可以大有作为的重要战略机遇期。 
  世界科技保持快速发展态势,学科交叉和技术融合加快,创新要素和创新资源在全球范围内流动加速,科学技术正孕育着新的突破。网络和信息技术加速渗透和深度应用,将引发以智能、泛在、融合和普适为特征的新一轮信息产业变革。新型节能环保技术、新能源技术等加速突破,将推动世界进入绿色、清洁、低碳发展的新阶段。生物医药、海洋开发、空间观测、新材料等领域的研发创新和产业集聚,将成为培育新经济增长点的强大动力。科学技术的快速发展不仅深刻地影响着人们的思维方式、生活方式和就业取向,而且将引发社会生产方式、全球竞争格局和国民财富获取方式的重大变革。国际金融危机影响深远,世界主要国家都将科技创新提升为国家发展战略,纷纷大幅增加研发投入,强化核心关键技术的研发部署,竞相争夺科技创新人才,抢占战略性新兴产业发展的先机和主动权。
  我国处在工业化、信息化、城镇化、市场化、国际化深入发展的重要时期。一方面,经济结构转型加快,体制活力显著增强,国民收入稳步增加,教育水平和人才质量持续提升,经济发展将保持长期向好的趋势,综合国力将再上新台阶,必将为科技事业发展提供坚实保障。另一方面,突破能源资源环境瓶颈制约,应对人口老龄化,解决发展不平衡、不协调、不可持续的问题,对科技创新提出更加迫切的需求。
  面对新的形势,必须清醒地认识到,我国科技发展仍存在一些薄弱环节和深层次问题。主要表现为:原始创新能力比较薄弱,企业技术创新活力和动力亟待加强,产学研用结合不够紧密,高层次创新型科技人才相对缺乏,科技资源配置效率有待提高,自主创新政策落实需要进一步深化。我们必须科学判断世界科技发展趋势和准确把握经济社会发展需求,着力解决科技发展中的突出问题,充分发挥科技对经济社会发展的支撑引领作用。

  二、总体思路、发展目标和战略部署
  (一)总体思路
  高举中国特色社会主义伟大旗帜,以邓小平理论和“三个代表”重要思想为指导,深入贯彻落实科学发展观,坚持“自主创新,重点跨越,支撑发展,引领未来”的指导方针,以科学发展为主题,以支撑加快经济发展方式转变为主线,以提高自主创新能力为核心,深化改革开放,深入实施《科技规划纲要》,着力攀登科技发展制高点,着力促进产业结构优化升级,着力满足改善民生的重大科技需求,着力提升科技创新基础能力,着力培养造就创新型科技人才队伍,全面推进国家创新体系建设,实现我国科技发展的战略性跨越,为进入创新型国家行列奠定坚实基础。
  突出以下基本要求:
  ——坚持把实现创新驱动发展作为根本任务。坚定不移地把增强自主创新能力作为科技发展的战略基点,以创新促转型,以转型促发展,推进科技创新与绿色发展、协调发展、和谐发展和扩大内需紧密结合,推动经济社会发展尽快走上创新驱动、内生增长的轨道。
  ——坚持把促进科技成果转化为现实生产力作为主攻方向。把科技进步和创新与产业升级紧密结合,推进先进科技成果向传统产业的转移和面向市场的商业化应用。围绕经济社会发展重大需求,努力攻克和掌握核心关键技术,推动高新技术产业化,加快培育发展战略性新兴产业,加强农业农村科技创新,支撑重点产业振兴和传统产业升级,促进现代服务业发展。
  ——坚持把科技惠及民生作为本质要求。坚持以人为本,把科技进步和创新与提高人民生活水平和质量、解决人民群众最关心的就业问题、提高全民科学文化素质和健康素质紧密结合,加强先进适用科技成果的推广普及,使科技进步成果能够更多地惠及广大人民群众。
  ——坚持把增强科技长远发展能力作为战略重点。瞄准世界科技发展前沿,前瞻部署基础研究和前沿技术研究,鼓励自由探索,持续增加科技积累,进一步提升原始创新能力。着力解决关系国家未来发展的重大科学问题和关键技术问题,推进重大科学技术突破,增强共性、核心技术突破能力。
  ——坚持把深化改革和扩大开放作为强大动力。加强国家中长期科技、人才、教育规划纲要实施的紧密结合,充分发挥市场配置资源的基础性作用,以建立企业主导技术研发创新的体制机制为重点,深化科技体制改革。提高科技发展的国际化程度,在更加开放的环境下推进自主创新。
  (二)发展目标
   “十二五”科技发展的总体目标是:自主创新能力大幅提升,科技竞争力和国际影响力显著增强,重点领域核心关键技术取得重大突破,为加快经济发展方式转变提供有力支撑。基本建成功能明确、结构合理、良性互动、运行高效的国家创新体系,国家综合创新能力世界排名由目前第21位上升至前18位,科技进步贡献率力争达到55%,创新型国家建设取得实质性进展。
努力实现以下主要目标:
  ——研发投入强度大幅提高。全社会研发经费与国内生产总值的比例提高到2.2%。基础研究和前沿技术研究投入持续增加,企业研发投入强度明显提升,科技创新投融资渠道进一步拓展。
  ——原始创新能力显著提升。科学和技术重点领域取得重大突破。国际科学论文被引用次数进入世界前5位,每万人发明专利拥有量达到3.3件,研发人员发明专利申请量达到12件/百人年。
  ——科技与经济结合更加紧密。产业技术创新明显加强,经济增长的科技含量明显提高。全国技术市场合同交易总额达到8000亿元,高技术产业增加值占制造业增加值的比重达到18%。
  ——科技创新更加惠及民生。社会公益领域科技水平整体提升,适应民生改善需求的技术和产品得到大力发展,科技支撑可持续发展和改善基本公共服务的能力显著增强。
  ——创新基地建设再上新台阶。符合经济社会发展要求和科技自身发展需求的创新基地布局更加合理。建设若干具有世界水平的研发机构和世界一流的研究型大学,建成一批重大科研基础设施和创新平台,形成比较完善的公共科技资源共享机制和服务体系。
  ——科技人才队伍进一步壮大。每万名就业人员的研发人力投入达到43人年。全民科学素质显著提高,公民具备基本科学素质的比例达到5%。
  ——科技创新的体制机制不断完善。科技管理改革取得明显进展,激励自主创新的政策有效落实,全社会创新环境进一步优化。

专栏:“十二五”时期科技发展主要指标

指标

2010

2015

研发经费与国内生产总值的比例(%

1.75

2.2

每万名就业人员的研发人力投入(人年)

33

43

国际科学论文被引用次数世界排名(位次)

8

5

每万人发明专利拥有量(件)

1.7

3.3

研发人员的发明专利申请量(件/百人年)

10

12

全国技术市场合同交易总额(亿元)

3906

8000

高技术产业增加值占制造业增加值的比重(%

13

18

公民具备基本科学素质的比例(%

3.27

5


指标

2010

2015

研发经费与国内生产总值的比例(%

1.75

2.2

每万名就业人员的研发人力投入(人年)

33

43

国际科学论文被引用次数世界排名(位次)

8

5

每万人发明专利拥有量(件)

1.7

3.3

研发人员的发明专利申请量(件/百人年)

10

12

全国技术市场合同交易总额(亿元)

3906

8000

高技术产业增加值占制造业增加值的比重(%

13

18

公民具备基本科学素质的比例(%

3.27

5

  (三)战略部署
  今后五年我国科技发展的总体部署:
  ——加快实施国家科技重大专项。在“十一五”全面启动实施基础上,重点突破,整体推进,力争在重点领域实现战略性跨越。
  ——围绕培育和发展战略性新兴产业,加强技术研发、集成应用和产业化示范,集中力量实施一批科技重点专项。
  ——围绕产业升级和民生改善的迫切需求,加强重点领域的科技攻关,力争突破一批核心关键技术和重大公益技术,切实支撑经济社会发展。
  ——前瞻部署若干重大科学问题研究,突破制约经济社会发展的8个关键领域重大科学问题,实施6个重大科学研究计划,强化重点战略高技术领域研究,加强科技创新基地和平台的建设布局。
  ——组织实施创新人才推进计划,加强科技领军人才、优秀专业技术人才、青年科技人才的培养、引进和使用,建立60个左右科学家工作室、300个左右重点领域创新团队和创新人才培养示范基地。
  ——深化科技管理体制改革和政策落实,深入实施国家技术创新工程和知识创新工程。加强知识产权的创造、应用、保护和管理。深化国际科技合作,营造更加开放的创新环境。

 三、加快实施国家科技重大专项
  实施国家科技重大专项是科技工作的重中之重。将实施国家科技重大专项作为深化体制改革、促进科技与经济紧密结合的重要载体,加快建立和完善社会主义市场经济条件下政产学研用相结合的新型举国体制,加强围绕产业链的系统部署和产业技术创新战略联盟建设,集中力量突破一批关键共性技术,研发一批具有自主知识产权和市场竞争力的重大战略产品,建设一批技术水平高、带动性强的技术创新平台和产业化示范基地,培育一批具有国际竞争力的创新型企业。同时,结合培育发展战略性新兴产业的紧迫需求,充实调整国家科技重大专项。
  1.核心电子器件、高端通用芯片及基础软件产品
  以满足国家信息产业发展重大需求的战略性基础产品为重点,突破高端通用芯片和基础软件关键技术,研发自主可控的国产中央处理器(CPU)、操作系统和软件平台、新型移动智能终端、高效能嵌入式中央处理器、系统芯片(SOC)和网络化软件,实现产业化和批量应用,初步形成自主核心电子器件产品保障体系。
  2.极大规模集成电路制造装备及成套工艺
  重点进行45-22纳米关键制造装备攻关,开发32-22纳米互补金属氧化物半导体(CMOS)工艺、90-65纳米特色工艺,开展22-14纳米前瞻性研究,形成65-45纳米装备、材料、工艺配套能力及集成电路制造产业链,进一步缩小与世界先进水平差距,装备和材料占国内市场的份额分别达到10%和20%,开拓国际市场。
  3.新一代宽带无线移动通信网
  以时分同步码分多址(TD-SCDMA)后续演进为主线,完成时分同步码分多址长期演进技术(TD-LTE)研发和产业化,开展LTE演进(LTE-Advanced)和后第四代移动通信(4G)关键技术研究,提升我国在国际标准制定中的地位。加快突破移动互联网、宽带集群系统、新一代无线局域网和物联网等核心技术,推动产业应用,促进运营服务创新和知识产权创造,增强产业核心竞争力。
  4.高档数控机床与基础制造装备
  重点攻克数控系统、功能部件的核心关键技术,增强我国高档数控机床和基础制造装备的自主创新能力,实现主机与数控系统、功能部件协同发展,重型、超重型装备与精细装备统筹部署,打造完整产业链。国产高档数控系统国内市场占有率达到8%~10%。研制40种重大、精密、成套装备,数控机床主机可靠性提高60%以上,基本满足航天、船舶、汽车、发电设备制造等四个领域的重大需求。
  5.大型油气田及煤层气开发
  以寻找大油气田、提高采收率、打造具有国际竞争力的油田技术服务和非常规天然气战略性产业为主攻方向,加强油气资源勘探开发地质理论研究,攻克非常规天然气高效增产等13项重大技术,研制深水油田工程支持船等11项重大设备,建成8项示范工程,使老油田水驱采收率提高3%~5%,海上稠油油田聚驱采收率提高5%,勘探开发整体技术水平达到或接近国际大石油公司的水平。
  6.大型先进压水堆及高温气冷堆核电站
  突破先进压水堆和高温气冷堆技术,完善标准体系,搭建技术平台,提升核电产业国际竞争力。依托装机容量为1000兆瓦的先进非能动核电技术(AP1000)核电站建设项目,全面掌握AP1000核电关键设计技术和关键设备材料制造技术,自主完成内陆厂址标准设计。完成中国的装机容量为1400兆瓦的先进非能动核电技术(CAP1400)标准体系设计并建设示范电站,2015年底具备倒送电和主控室部分投运条件。完成高温气冷堆关键技术研究,2013年前后示范电站建成并试运行。加强压水堆及高温气冷堆安全技术支撑和核电站乏燃料后处理科研攻关,保障核电安全。
  7.水体污染控制与治理
  围绕“三河三湖一江一库”重点流域,重点攻克重污染行业废水全过程治理技术、重污染河流和富营养化湖泊综合治理技术、面源污染控制技术、适用于不同水源水质的净化技术、水环境风险评估与预警遥感监测等关键成套技术300项以上。重点研发监控预警设备、饮用水水质净化及输配管网检漏设备等80套以上,关键材料、设备国产化率达到70%以上,成本降低30%以上。在太湖、辽河等重点流域开展综合示范,示范流域水环境质量提高一个等级并消除劣V类,基本建立流域水污染治理和水环境管理技术体系。
  8.转基因生物新品种培育
  针对保障食物安全和发展生物育种产业的战略需要,围绕主要农作物和家畜生产,突破基因克隆与功能验证、规模化转基因、生物安全等关键技术,完善转基因生物培育和安全评价体系,获得一批具有重要应用价值和自主知识产权的功能基因,培育一批抗病虫、抗逆、优质、高产、高效的重大转基因新品种,实现新型转基因棉花、优质玉米等新品种产业化,整体提升我国生物育种水平,增强农业科技自主创新能力,促进农业增效农民增收。
  9.重大新药创制
  针对满足人民群众基本用药需求和培育发展医药产业的需要,突破一批药物创制关键技术和生产工艺,研制30个创新药物,改造200个左右药物大品种,完善新药创制与中药现代化技术平台,建设一批医药产业技术创新战略联盟,基本形成具有中国特色的国家药物创新体系,增强医药企业自主研发能力和产业竞争力。
  10.艾滋病和病毒性肝炎等重大传染病防治
  针对提高人口健康水平和保持社会和谐稳定的重大需求,重点围绕艾滋病、病毒性肝炎、结核病等重大传染病,突破检测诊断、监测预警、疫苗研发和临床救治等关键技术,研制150种诊断试剂,其中20种以上获得注册证书;10个以上新疫苗进入临床试验。到2015年,重大传染病的应急和综合防控能力显著提升,有效降低艾滋病、病毒性肝炎、结核病的新发感染率和病死率。
  11.组织实施大型飞机等其他国家科技重大专项

 

四、大力培育和发展战略性新兴产业
  培育和发展战略性新兴产业对推进产业结构升级、加快经济发展方式转变具有重要意义,必须把突破一批支撑战略性新兴产业发展的关键共性技术作为科技发展的优先任务。在节能环保、新一代信息技术、生物、高端装备制造、新能源、新材料和新能源汽车等产业领域,集中优势力量进行攻关,为增强战略性新兴产业的核心竞争力奠定坚实基础。充分发挥国家科技重大专项的核心引领作用和高新区的辐射带动作用,大力推进创新成果的集成应用和商业模式创新,加快战略性新兴产业成为国民经济的先导性产业和支柱性产业的步伐。
  1.节能环保
  大力发展高效节能、先进环保和循环应用等关键技术、装备及系统。实施半导体照明、煤炭清洁高效利用、“蓝天”工程、废物资源化等科技产业化工程。加强技术的集成和推广应用,快速提高我国节能环保领域整体技术能力及产业竞争力。

专栏:节能环保产业技术

半导体照明。重点发展白光发光二极管(LED)制备、光源系统集成、器件等自主关键技术,实现大型金属有机化学气相沉积(MOCVD)等设备及关键配套材料的国产化,加强半导体照明应用技术创新,建设标准和检验检测体系。加快十城万盏半导体照明试点示范,实现更大规模应用。2015年白光发光二极管的发光效率达到国际同期先进水平,半导体照明占据国内通用照明市场30%以上份额,产值预期达到5000亿元,推动我国半导体照明产业进入世界前三强。

煤炭清洁高效利用。重点突破地下煤气化、煤低温催化气化甲烷化、中温催化气化、高温高压甲烷化、煤制烯烃等化工品、第三代煤催化制天然气、重型燃气轮机整机等核心技术。以煤气化为基础进行多联产工程示范,进一步推进煤气化技术综合集成应用;积极发展更高参数的超超临界洁净煤发电技术,开发燃煤电站二氧化碳的收集、利用、封存技术及污染物控制技术,有序建设煤制燃料升级示范工程。

蓝天工程。大力推进工业废气、燃煤烟气、机动车污染物、室内空气等净化技术与装备的研发及产业化,加快大气监测先进技术与仪器研发,积极发展温室气体减排与资源化技术及装备。引导产业发展,改善环境质量。

废物资源化。重点突破无害化、稳定化与资源化技术与装备,研发高附加值再生资源产品、大型垃圾焚烧控制技术与成套设备、垃圾综合处理及有机物厌氧产沼关键技术与设备,有效利用废旧金属、废旧机电与电子产品、大宗包装与纺织产品、大宗工业废物、生活垃圾与污泥等量大面广、附加值高的废弃物。开展工程示范,建设废物资源化技术创新服务平台与产业化基地,提升产业化水平。

  2.新一代信息技术
  推动下一代互联网、新一代移动通信、云计算、物联网、智能网络终端、高性能计算的发展,实施新型显示、国家宽带网、云计算等科技产业化工程。积极推进三网融合,加快网络与信息安全技术创新,保障网络与信息安全。着力发展集成电路、智慧城市、智慧工业、地理信息、软件信息服务等相关技术,促进信息化带动工业化。

专栏:新一代信息技术

新型显示。突破激光显示高可靠、低成本、长寿命等技术问题;掌握裸眼、非裸眼、真三维和全息等三维显示的节目源、发射、传输、接收、显示等集成技术;研发有机发光显示的发光材料、薄膜晶体管阵列等关键核心技术;加快电子纸和场致发射等前沿显示技术研究进程。实现关键原材料和显示屏的国产化,形成产业集群,新增产值超千亿,促进我国显示产业升级转型。

国家宽带网。以提供100兆入户宽带接入为目标,重点突破网络技术体制、网络节点装备和融合业务体系等关键技术,开发适合三网融合要求的集成电路、软件、关键元器件等基础产品,双向数字电视终端和宽带网络设备产品。建设下一代广播电视网和光纤无线融合的宽带接入环境与示范工程,构建国际领先的新一代国家信息基础设施。

“中国云”工程。形成基于自主核心技术的“中国云”总体技术方案和建设标准,掌握云计算和高性能计算的核心技术。建设国家级云计算平台,引导部门、地方和企业,形成不同规模、不同服务模式的云计算平台,培育发展云计算应用和服务产业。

  3.生物产业
  大力发展创新药物、医疗器械、生物农业、生物制造等关键技术和装备。实施生物医药、生物医用材料、先进医疗设备、生物种业、农业生物药物、先进生物制造等科技产业化工程。推动传统产业制造过程的绿色化、低碳化,加快发展绿色农用生物产品,促进优质高效农业发展。

专栏:生物产业技术

生物医药。重点突破药物创制、新型疫苗、抗体药物及规模化制备、疾病早期诊断等关键技术和生产工艺,获得40项拥有自主知识产权的新型药物产品,获得关键专利700~800项,形成关键生产工艺及相关标准100项,建设抗体、疫苗、诊断试剂等新型生物医药开发及产业化基地30~40个,培育10个龙头企业。

生物医用材料。重点突破生物活性特殊涂层、生物因子表面改性及生物功能化修饰、生物材料降解及生物因子缓控释、生物材料微纳米制备、生物医用材料及器械的优化设计和评测等关键技术。研发新型骨及口腔植入体、可降解血管支架、适宜国人的人工关节、介入人工心瓣及防钙化生物瓣膜、新型人工血管、神经修复材料、可承力骨修复材料、创面快速无痕修复材料等重大产品20项以上,获得关键专利50项以上。推动多学科交叉创新及产业化,扶持培育若干龙头企业。

先进医疗设备。开展医学影像、医用电子、临床检验、微创介入、放射治疗、激光治疗等高端医疗设备研究,研制生产15项左右中高端产品,培育20个以上具有较强自主创新能力的骨干企业,大幅提高我国医疗器械产业的国际竞争力。

生物种业。重点突破现代生物育种技术和品种产业化技术,培育动植物新品种1000个,其中重大突破性品种100个。加速动植物新品种和新技术大规模应用,主要农作物和蔬菜新品种示范推广约10亿亩。建立规模化、标准化、机械化、智能化的育种基地、产业化基地及共性技术研究平台。打造具有国际竞争力、全产业链型的龙头企业10个以上。种业总产值提高30%

农业生物药物。重点发展靶标发现和药物分子设计、药物源头的微生物及产物的高通量挖掘、纳米农业生物药物等前沿关键技术,获得发明专利150项,自主知识产权重大产品80个,建立新工艺、新标准100项,50个新药物、新制剂获产品登记。建立农业药物和生物制剂创新的产业化平台和核心基地,打造10个左右龙头企业。

先进生物制造。重点提升重大化工产品和工业发酵产品的科技与产业化水平。突破生物基材料、生物基平台化合物、手性化工中间体等三大类重大化工产品的生物制造关键技术,建立一批万吨级生物基大宗化学品与生物基材料、千吨级手性中间体产业化生产示范线,实现新增工业产值100亿元/年。突破8~10项微生物制造技术,显著提高聚乳酸等5~6个品种的生产技术水平,实现4~5个传统发酵产品的绿色生产。

  4.高端装备制造
  重点发展大型先进运输装备及系统、海洋工程装备、高端智能制造与基础制造装备等。实施高速列车、绿色制造、智能制造、服务机器人、高端海洋工程装备、科学仪器设备等科技产业化工程。研发高速列车谱系化和智能化、绿色产品设计、机器人模块化单元产品等重大关键技术,提升我国制造业的国际竞争力。

专栏:高端装备制造产业技术

高速列车。重点发展高速列车的智能化、谱系化与节能核心关键技术,提升高速列车技术装备、基础设施服役状态检测监测关键技术及高速铁路减振降噪技术,形成我国高速列车智能化安全技术装备和车型系列,构建技术装备及基础设施服役状态检测技术和装备体系。“十二五”高速列车产业总产值预期超过3000亿元。

绿色制造。重点发展先进绿色制造技术与产品,突破制造业绿色产品设计、环保材料、节能环保工艺、绿色回收处理等关键技术。开展绿色制造技术和绿色制造装备的推广应用和产业示范,培育装备再制造、绿色制造咨询与服务、绿色制造软件等新兴产业。

智能制造。发展工业机器人、智能控制、微纳制造、制造业信息化等相关系统和装备,重点研发工业机器人的模块化核心技术和功能部件、重大工程自动化控制系统和智能测试仪器及基础件等技术装备,建设产业技术培训体系,推动技术集成验证与示范应用工作,制定技术与安全标准,培育一批高技术创新企业,实现制造系统智能运行,改造提升装备制造业。

服务机器人。开展服务机器人模块化体系结构研究,重点发展服务机器人机构、感知、控制、交互和安全等模块化核心技术和功能部件。建设一批技术集成验证与示范应用平台,制定相应技术、安全标准,培育一批高技术创新企业,建立服务机器人产业技术创新联盟,促进服务机器人产业发展。

高端海洋工程装备。发展海洋油气勘探开发、深海运载作业和海洋环境监测关键技术与装备,重点开发高精度勘探系统、深水平台、水下生产系统及辅助作业等重大装备,研制一批载人/非载人深海潜水器作业系统,开发海洋环境远程探测雷达、船载大深度拖曳、深海浮/潜标等海洋监测设备。

科学仪器设备。着力新原理、新方法开发,研发信息、生物医药、新材料、新能源、资源环境等领域的重点科学仪器设备核心技术和关键部件,发展量大面广的科学仪器设备,推动光谱、色谱、质谱等通用仪器的小型化、便携化和专用化。强化现有仪器设备的综合利用。强力推动国产科学仪器应用和示范,实现国产优质科学仪器设备的广泛应用,带动相关产业和服务业的发展。

  5.新能源
  积极发展风电、太阳能光伏、太阳能热利用、新一代生物质能源、海洋能、地热能、氢能、新一代核能、智能电网和储能系统等关键技术、装备及系统。实施风力发电、高效太阳能、生物质能源、智能电网等科技产业化工程。建立健全新能源技术创新体系,加强促进新能源应用的先进适用技术和模式的研发,有效衔接新能源的生产、运输与消费,促进产业持续、快速发展。

专栏:新能源产业技术

风力发电。重点发展5兆瓦以上风电机组整机及关键部件设计、陆上大型风电场和海上风电场设计和运营、核心装备部件制造、并网、电网调度和运维管理等关键技术,形成从风况分析到风电机组、风电场、风电并网技术的系统布局。积极推进100兆瓦级海上示范风场、10000兆瓦级陆上示范风场建设,推动近海和陆上风力发电产业技术达到世界先进水平。

高效太阳能。重点发展大型光伏系统设计集成、高效低成本太阳电池、薄膜太阳电池、太阳能热发电等关键技术、组件和成套设备。掌握太阳能发电全产业链的核心技术、生产工艺与设备。扩大实施金太阳等示范工程,加强服务体系建设,实现大规模推广应用。

生物质能源。重点发展沼气生产车用燃料、纤维素基液体燃料、农业废弃物气化裂解液体燃料、生物柴油、非粮作物燃料乙醇、250~500/日系列生物质燃气开发利用等关键技术和装备,加强生物燃气、城市与工业垃圾能源化、生物液体燃料、固体成型燃料、能源植物良种选育及定向培育等五个方向的研发部署,在重点区域实施十城百座等示范工程。形成10~20条生物质能源生产线和成套装备产品供应系统。

智能电网。重点发展大规模间歇式电源并网与储能、高密度多点分布式电流并网、电动汽车充电设施与电网互动协调运行技术、分布式供能、大电网智能分析与安全稳定控制系统、输变电设备智能化等核心技术。建设百万千瓦级海上风电场送出、大电网智能调度与控制、智能变电站等示范工程,建成若干个智能电网示范园区和集成综合示范区。

  6.新材料
  大力发展新型功能与智能材料、先进结构与复合材料、纳米材料、新型电子功能材料、高温合金材料等关键基础材料。实施高性能纤维及复合材料、先进稀土材料等科技产业化工程。掌握新材料的设计、制备加工、高效利用、安全服役、低成本循环再利用等关键技术,提高关键材料的供给能力,抢占新材料应用技术和高端制造制高点。

专栏:新材料产业技术

高性能纤维及复合材料。重点突破高性能纤维规模制备稳定化和低成本制备关键技术,形成高强、高强中模、高模和高模高强碳纤维产品系列,加速发展具有自主知识产权的新一代高性能纤维,开发复合材料用关键原材料制备,增强复合技术。促进能源、交通、工业、民生等领域用复合材料的升级换代,建立高性能纤维及复合材料的完整产业链。

先进稀土材料。围绕分离提纯-化合物及金属-高端功能材料-应用全产业链,突破高性能稀土永磁、催化、储氢和发光等材料的制备、应用和产业化关键技术;提高高丰度稀土在化工助剂、轻金属合金、钢铁等材料中的应用水平,促进稀土材料的平衡利用。加强知识产权保护和标准制定,培育稀土材料领域的创新型企业。

  7.新能源汽车
  全面实施“纯电驱动”技术转型战略。实施新能源汽车科技产业化工程。坚持“三纵三横”的研发布局,建立“三纵三链”产业技术创新战略联盟。全面掌握核心技术,加快整车系统技术成果的产业化和规模示范,形成整车及零部件工业体系,建设新能源汽车基础设施、产业标准体系和检验检测系统,使我国跻身新能源汽车产业先进国家行列。

专栏:新能源汽车产业技术

新能源汽车。重点推进关键零部件技术(电池-电机-电控)、整车集成技术(混合动力-纯电驱动-下一代纯电驱动)和公共平台技术(技术标准法规-基础设施-测试评价技术)的研究与攻关。继续实施十城千辆工程,形成一批国际知名、具有自主知识产权的关键零部件与整车企业。到2015年,突破23个重点技术方向,在30个以上城市进行规模化示范推广,5个以上城市进行新型商业化模式试点应用,电动汽车保有量达100万辆,产值预期超过1000亿元。

五、推进重点领域核心关键技术突破
  紧紧围绕我国产业转型升级和改善民生的重大需求,以突破重点领域核心关键技术和掌握自主知识产权为重点,引导产业链向高端延伸,为形成现代产业体系提供有力科技支撑,大力发展惠及民生的科学技术。
  (一)加强农业农村科技创新
  按照在工业化、城镇化发展中同步推进农业现代化的要求,统筹城乡发展,提高农业现代化水平,改善农村民生,有效推动农业产业发展、农民增收和社会主义新农村建设。加强农业关键技术突破和成果转化应用,为粮食单产年增长率达到0.8%提供科技支撑,保障国家粮食安全和农产品有效供给。建立健全信息化、社会化农村科技服务体系和农业科技成果转化体系,建立一支20万人左右的科技特派员队伍,推进农业农村科技创新创业。
  1.攻克农业和村镇发展的关键技术,促进现代农业发展和新农村建设
  继续推进粮食丰产科技工程。加强农林动植物高产高效新品种创制,加快发展农作物种植技术、畜禽水产健康养殖技术、林业资源培育与利用技术、牧区畜牧业和草地保护技术、海洋农业技术等,保障主要农产品有效供给。加强先进多功能农业装备、食品绿色和安全加工、农产品贮藏与物流、现代农用物资、生物质能源与生物质综合利用等技术研发,构建现代农业产业体系。积极发展特色农业,加强农副产品高值化深加工及农产品质量安全控制技术研发,促进健康食品生产。加快农林生态和循环农业技术的集成应用,发展节水农业,开展农业生境控制、污染农田修复利用、农林生态工程、农业重大灾害防控关键技术等研究,提高农业生态保护能力。加强农村信息化、城镇化动态监测、村镇规划、土地节约利用与管护、农村饮水安全保障、宜居社区与安居住宅建设、农村清洁能源开发利用等科技工作,推进城镇化健康发展,加快改善农村人居环境。

专栏:现代农业科技创新重点

粮食丰产科技工程。针对确保粮食高产高效的科技需求,以良田、良种、良法的综合配套为核心,重点突破持续超高产技术,挖掘作物高产潜力。加强大面积丰产高效简化栽培技术研究与集成,实现大面积均衡增产。加强中低产田改良关键技术研究,发挥障碍性农田的增产潜力。开展多熟高效耕作制度、保护性耕作技术、机械化高效生产、资源节约高效和灾害防控等重大关键技术创新和集成示范。

多功能农业装备。瞄准培育低耗低排智能农机装备产业,开展现代农机装备制造、农机智能装备、农机节能减排关键技术研究,重点突破支持精准和大型复杂农机重大技术,开展农业机械化技术集成与示范,培育具有较强国际竞争力的大型农机科技集团。

食品绿色和安全加工。发展食品制造产业、功能食品产业、农产品物流产业、现代食品装备制造产业,开展以营养安全、绿色制造、高效利用、节能减排为目标和以生物技术、工程化技术和信息技术为代表的现代食品加工制造与质量安全控制关键技术与装备研发,攻克食品加工业发展急需解决的重大关键技术和节能减排新工艺,促进产业升级,增强食品产业国际竞争能力,培育具有国际竞争实力的大型食品工业集团。

海洋农业。选择重点海洋产品生产区域,开展优良种苗培育、健康养殖与高效收获、养殖病害控制等关键技术研究;开发海洋资源养护、环境质量控制和选择性捕捞新技术;加强主要海洋经济种类探捕开发技术以及渔场快速监测和精确测报技术,提高远洋渔业装备水平和保鲜储运能力;加强大宗海洋水产品的加工增值技术,提高精深加工能力。

节水农业。以提高农田水分利用效率和效益为核心,研究农业高效用水过程精量控制技术与产品,开发农用机井成井配套设备等大型灌排机械装备。开展干旱半干旱区节水农业技术与装备、粮食主产区水资源高效利用、旱区特色经济作物节水灌溉、半旱地农业高效用水、旱作农业降水高效利用、旱区农田水利工程建设、灌区自动化节水、非传统水资源综合利用等关键技术研究,建立节水农业综合技术体系。

农村信息化。集成开发面向农村信息化服务的关键共性技术,构建农村综合信息服务体系,搭建省级综合服务平台,建设村级服务站点,以信息化促进新农村建设和城乡统筹发展,组织实施国家农村信息化示范省建设试点工作。

村镇宜居社区与小康住宅。以村镇社区规划、小康住宅建造、社区公用设施配置、社区环境改善为核心,开展宜居社区规划、小康住宅开发设计与建造、新型住宅体系与工业化、住宅功能提升与室内环境健康、住宅节能与能效提升、住宅抗震与防灾、新建筑材料开发与应用、社区基础设施与公共服务设施优化配置、社区水质安全及循环利用、社区环境整治等技术的集成研究,建设村镇宜居社区与小康住宅科技示范区。

  2.提高农业科技成果转化应用能力,促进农业产业发展和农民增收
  把加强农业科技成果转化体系建设作为促进农业发展和农民增收的关键环节。继续加强星火计划、农业科技成果转化资金、科技富民强县专项行动的实施,促进涉农科技型企业的健康发展,发挥龙头企业、合作社和大型种养户的示范带动作用。推动科研单位同农民专业合作社、龙头企业、农户等开展多种形式技术合作。积极培育涉农科技型中小企业、科技合作组织,加强涉农产业科技服务平台建设,大力支持新型农民和农村实用人才创业和就业。
  3.深入开展农村科技创业行动,促进新型农村科技服务体系构建
  深入开展科技特派员农村科技创业行动,大力支持国家农业科技园区等基地建设,加快发展杨凌国家农业高新技术示范区,建设北京现代农业科技城、山东黄河三角洲现代农业科技示范区。加强农村信息化技术集成与示范,构建覆盖全国的公益性推广服务、社会化创业服务、多元化科技服务三位一体相互促进的农村科技服务新格局。建立以现代农业龙头企业为中心、农民专业组织为依托、科技特派员服务站为中介、信息技术为支撑的新型社会化农村科技服务体系。继续完善农业高等学校和科研机构农技推广、农业专家大院、农村科技合作组织、星火科技12396等各具特色的多元化农村科技服务模式。继续推进科普惠农兴村,加强农村基层科普队伍和科普能力建设。

专栏:农村科技创业行动

科技特派员农村科技创业行动。围绕我国现代农业和新农村建设对科技的需求,深入开展科技特派员农村科技创业行动,以农村科技创业和新型农村科技服务体系建设为核心,引导科技人员深入农村基层、农业一线进行科技创业和服务,创建和完善农村科技服务模式,培养农村科技创业人才,宣传农村科技创业典型,促进科技知识、资本、管理等生产要素向农村集聚,为农村改革发展注入新的活力,促进城乡统筹发展。

   (二)促进重点产业技术升级
  围绕发展现代产业体系和提升产业核心竞争力,加强产业关键共性技术研发,加快行业先进适用技术研发和创新成果推广应用,促进高新技术产业化,支撑重点产业振兴和传统产业改造升级,促进产业整体技术水平明显提高,科技成果转化和产业化能力不断增强,重点产业能耗和排放进一步下降,在关系国计民生的若干重点领域基本建成具有国际竞争力的现代产业技术体系。
  1.强化关键共性技术攻关,提升重点产业核心竞争力
  加强技术研发与产业发展的结合,提高制造业整体技术水平。加强设计技术、可靠性技术、制造工艺、基础零部件和电子元器件、大型铸锻件、仪器仪表、计量测试设备等方面基础性、共性技术研发。加快突破机械、钢铁、有色、石化、纺织、轻工、建材等产业核心关键技术,强化新品种、新工艺开发,重点发展重大工程和重大装备急需的新型高附加值材料。加大精密加工技术及装备、百万吨乙烯/精对苯二甲酸(PTA)关键工艺与装备、硬岩推进机装备及关键技术、碳纤维及复合材料加工关键装备、发光二极管制造关键装备、高效率低成本洁净钢生产技术等研发力度,提升系统集成水平,促进装备制造高端化。推动制造业信息化服务增效和制造装备及产品“数控一代”创新应用示范,提高制造业信息化和自动化水平。
  加强信息产业关键技术和基础软硬件的研发,重点突破高端容错计算机系统、海量数据存储服务系统、集成电路及关键元器件、新型传感器和智能化信息处理技术、高性能网络、宽带无线移动通信技术、网络与信息安全技术、导航与位置服务技术等关键技术。加强信息与空间技术产品的集成创新,培育新技术和新业务,推动信息与空间产业发展,全面提高国民经济和社会信息化水平。
  加强现代交通运输业技术攻关。突破重大运输通道建设工程、综合交通枢纽等交通基础设施建设关键技术。加大内河航运综合能力提升关键技术研发,提升内河航运技术水平。推进交通核心重大装备研制,重点发展汽车节能减排、高性能船艇、安全高效民用飞机等关键技术,深入推进高速铁路重大装备、绿色船舶装备等现代交通领域重大装备发展。加快交通信息系统和智能化技术的发展应用,有效支撑各种运输方式的无缝衔接,提高综合运输效能。

专栏:产业关键技术攻关示范重点

高品质特殊钢。突破高品质特殊钢的超洁净、高均质、细晶化等关键技术,研发超超临界火电机组用钢、重大装备用轴承钢、新一代核电用钢、超低铁损高硅电工钢、高耐磨与高速工具钢等特殊钢材料,实现特殊钢产品生产高效化、减量化和绿色化,满足高速铁路、新能源、核电等国家重大工程需求,形成若干条特色专业化生产线。

高性能分离膜材料。重点开发水处理膜、气体分离膜、特种分离膜等膜材料。水处理膜材料以反渗透膜为突破口,显著提高国产反渗透膜材料的市场占有率;特种分离膜以耐溶剂分离膜和高温气体分离膜为突破口,耐溶剂分离膜达到国际先进水平。推动膜技术在水处理、钢铁、石化、环保等领域的推广应用,造就一批膜材料领域的高素质研发和产业化团队,重点膜材料国内市场占有率提高30%以上。

网络与信息安全。紧密结合国家重大战略需求,在信息内容安全技术、网络与系统安全技术、数据安全及应用技术、新技术所带来的安全问题技术,以及物理安全等方面进行系统部署和关键技术攻关,为国家网域空间信息安全保障提供技术支撑。

导航与位置服务。突破导航原子钟、无缝导航定位技术、全息导航地图、位置信息挖掘与智能服务等关键技术,开展公众、行业、区域应用示范,加快技术和产品研究,促进相关科技成果的转化和产业化,培育导航与位置服务战略性新兴产业。

  2.加大先进适用技术研发和推广力度,促进技术转移和成果产业化应用
  围绕促进行业节能减排、提高生产效能、改善工艺流程、降低生产成本,重点研发工业节能技术、可再生能源综合利用技术、计算机辅助设计与制造技术、自动检测与控制技术、计量测试技术、环保材料规模生产技术、新型高效催化技术、绿色化无害化资源回收再利用处理技术等量大面广的行业先进适用技术,推动技术创新成果在全行业的推广应用。结合国家重大工程建设,加强工程装备制造、系统优化和控制、资源综合开发利用等工程技术的研发、集成和推广应用。充分发挥科技中介机构、企业技术研发机构、工程中心等在技术转移、工程化试验和产业化应用中的作用,加强技术的测试、验证认证许可体系建设和产业化配套能力建设。
  (三)加快推动现代服务业科技创新
  发展知识和技术密集型服务业,加强现代服务业重点领域技术攻关,加大技术集成和商业模式创新,推出一批系统解决方案,建设现代服务业科技创新和产业发展的支撑体系,大力提升我国现代服务业创新能力,加快形成现代服务业集群,显著提高现代服务业比重和水平。
  1.加强技术集成与模式创新,发展知识和技术密集型服务业
  大力开展服务模式创新,加强网络信息技术集成应用,着力推进网络化、个性化、虚拟化条件下服务技术研发,建立支持服务全过程的技术体系,形成若干行业技术解决方案、技术平台和标准规范。重点发展电子商务、工业设计、现代物流、系统外包、制造业服务等,改造提升生产性服务业;重点发展现代化教育教学、数字文化、数字医疗与健康、数字生活、数字旅游、空间位置信息服务等,大力培育和发展新兴服务业;重点发展研发设计、技术转移转化、创新创业、科技咨询和科技金融等服务,推进科技服务业创新发展。在现代服务业的若干重点领域加强应用示范,建设一批现代服务业科技创新示范城市、示范园区、示范企业和产业化基地,构建特色明显、优势互补的现代服务业发展格局。

专栏:现代服务业科技行动

数字文化。加强科技与文化融合,开展文化资源数字化加工与数据库建设,数字内容、数字版权交易、演艺文化传播、数字博物馆、文化旅游、艺术品交易应用示范等。

数字医疗健康。开展新农村与城市跨域协同医疗服务、老年人医疗健康服务、基于健康档案的居民健康管理公共服务、面向医疗健康的政府监管综合服务等技术研发与平台建设。

数字生活。开展数字生活服务共性技术支撑与应用聚合服务、智慧城市应用服务、移动生活服务云聚合、数字生活信息精准搜索聚合服务、社区生活圈互动服务、家庭智慧生活主动服务等平台建设与应用示范。

电子商务。开展电子商务云服务、可信交易、支撑服务技术与平台研究开发,重点生产资料、生活资料、旅游、专业市场、国际贸易等领域电子商务服务技术研究开发及示范应用。

现代物流。开展集装箱海公铁多式联运、港航物流综合服务、网购物流服务、物流公共信息平台资源整合集成、供应链全程第三方物流服务、物联网环境下智慧物流等领域技术研发及示范应用。

社会化公共服务。开展开放教育公共服务云平台建设及应用、社会保险服务模式创新系统集成及示范应用、养老服务模式创新及示范应用等。

科技服务业。开展区域产业共性技术创新平台、重点行业通用设计数据库、试验平台、技术转移公共服务平台、面向产业集群的科技服务集成平台、科技金融服务平台等建设与应用。

现代服务业创新发展示范。开展现代服务业创新发展示范,建设一批现代服务业示范城市、示范园区、示范企业和产业化基地。

  2.加强创新能力建设,构建现代服务业科技创新体系
  围绕现代服务业发展的重点方向,鼓励产学研合作开展共性工程技术研究和前沿技术研究。鼓励现代服务业企业通过企业技术中心建设等措施,增强现代服务业模式创新和技术集成应用的能力。发挥现代服务业科技园区(基地)在技术转化、创业孵化和企业发展服务的系统功能,打造科技园网络创新服务平台,实现创新要素的在线集成和共享。
  3.加强制度创新和支撑体系建设,优化现代服务业发展环境
  拓宽融资渠道,引导社会资金投资现代服务业科技创新。探索建立现代服务业发展的评价指标体系和学科体系。支持现代服务业科技相关科研院所、高等学校、企业开展国际交流与合作。加强现代服务业创新发展的知识普及。适应现代服务业创新特点,加强对促进技术创新、商业模式发展、知识产权保护等方面的制度建设。
  (四)大力加强民生科技
  重点解决人民群众最关心的重大民生科技问题,集成适合不同地区不同层次人们需求的民生改善技术解决方案,以国家可持续发展实验区等为载体强化技术成果的示范和推广,全面提升科技服务民生的能力。
  1.加快人口健康科技发展,提升全民健康保障能力
  针对慢性病、传染病、精神心理疾患等重大疾病,强化临床医学和转化医学研究,突破一批早诊早治技术、规范化诊疗方案和个性化诊疗技术,系统推进转化医学平台、临床协同研究网络、队列研究基地等建设,优化临床研究组织模式。针对妇女儿童、老龄人群、职业人群、残障人群以及基层常见多发病,加强综合防控方案的应用推广、新型诊疗技术研究及生活保障辅具开发。加强中医药和民族医药传承、治未病、优势诊疗技术等研究,促进中医药优势特色的发挥和推进中西医融合发展。加强优生优育、避孕节育技术产品开发。发展数字化医疗、健康管理、健康普及等技术,支撑健康服务体系建设。深入实施全民健康科技行动,大力推进创新医疗器械示范应用、农村卫生适宜技术推广、公众健康知识普及等工作。
  2.加强公共安全科技发展,提高公共安全和防灾减灾能力
  加快提升自然灾害应对技术能力,建立基本地理国情监测技术体系,重点开发地震、滑坡、泥石流、台风、水灾、旱灾等重大自然灾害监测预警技术,研制重大自然灾害紧急救灾重大装备,建立重大自然灾害风险管理技术平台。继续强化生产安全保障技术能力,重点开发煤矿及非煤矿采掘、油气开发、危险化学品、特种设备等重点行业生产事故与职业危害防控技术,研发事故灾难应急处置技术及装备。开发交通安全保障和救助关键技术和设备。全面发展食品安全保障技术,逐步建立从源头到餐桌的食品生产全过程安全检测、控制及管理技术,完善食品安全保障及应急处置技术体系。大力提升国境检验检疫科技能力,加快质量安全关键技术创新。研制维护社会稳定、防范和打击犯罪、提高执法能力的技术及装备,构建社会安全保障及应急处置技术体系,强化社会安全保障能力。
  3.强化绿色城镇关键技术创新,促进城市和城镇化可持续发展
  加强城镇区域规划与动态监测、城市功能提升与空间节约利用、城市生态居住环境质量保障和城市信息平台等技术研发,大力推动建筑节能与绿色建筑技术研发与示范应用。重点开发绿色建材、可再生能源材料及其与建筑一体化的应用技术,形成我国绿色建造技术体系和管理模式。发展低碳城镇规划、绿色建筑设计、建筑节能等技术。优化绿色施工控制指标体系与标准,开发大型建筑施工过程动态管理与资源配置优化仿真平台。

专栏:民生科技示范重点

公众卫生和全民健康。结合我国基层医疗卫生服务实际需求,筛选疾病防治、卫生保健、民族医药、强身健体等先进实用技术,开展应用示范。遴选国产创新医疗器械产品,进行临床评价、示范试用和普及推广。选择典型医疗单位开展电子病历、医疗信息集成、临床诊疗支持、个人健康信息管理等医疗信息化示范。

临床医学/转化医学研究。以人类发病率高、死亡率高的重大疾病为研究重点,依托优势临床单位开展多学科交叉临床和转化医学研究,建立临床试验基地网络和临床研究技术支持和服务平台,开发评价和验证疾病发病机制、流行病学、早期诊治、药物治疗、个体化治疗等技术和方法,大幅提升我国临床医学水平和转化研究能力。

中医药。重点突破中药材规范化种植、中药配方颗粒质量标准、中药药效物质研究及中药质量评价等关键技术。建立有区域特色的中药研发共性技术平台。重点支持100余个常用中药材品种开展中药规范化种植研究和10余个中药材大品种的深度开发,开展8~10个新药品种的研发、30个传统中药大品种的二次开发,促进3~5个中药品种进入国际市场。

食品安全。加强风险监测与评估、食品污染物高新检测技术与装备研发;开展从农田到餐桌的食品安全科技示范;推动建立食品安全突发事件监控与预警立体交叉网络信息系统。

生产安全。组织煤矿、危险化学品、职业危害等高危行业事故预防、控制、监管、事故处置与应急救援技术及装备研究,选择典型企业、园区开展技术集成与应用示范;促进新技术、新成果应用推广与产业化。

社会安全。研究预防和打击重大刑事犯罪的刑事司法技术,信息网络安全与虚拟社会管理技术,社会治安管理与安全防范技术,信息化、智能化刑侦技术,火灾、核生化安全、反恐与突发事件预警、控制、处置技术和装备,开展科技强警综合示范。

防灾减灾。加强地震、滑坡、泥石流等重大自然灾害立体监测技术、预测预报、群测群防技术与装备研发;开发灾害应急救助技术装备;开展风险管理应用研究;开展防灾减灾科学技术普及,提高公民防灾减灾意识和技能;组织实施防灾减灾科技示范工程。

绿色建筑技术集成示范。在不同气候区选择一批典型城市(村镇),重点围绕绿色建筑规划与标准、绿色建造与施工技术、绿色建筑室内环境改善和保障技术、绿色建材和资源节约、环境友好集成技术等,开展绿色建筑技术集成的应用与示范,推动绿色建筑与建筑节能发展。

低碳与和谐社区示范。选择典型社区,开展社区低碳消费与节能减排、生活垃圾分类回收、社区养老与互助、社区生态环境建设、社区治安与防灾减灾、社区民主管理等领域的技术应用示范。

(五)建立支撑可持续发展的能源资源环境技术体系
针对能源资源短缺、生态环境恶化、全球气候变化等制约可持续发展的突出问题,围绕建设资源节约型和环境友好型社会的迫切需求,大力加强能源资源勘探开发与清洁高效利用、水资源优化配置与综合利用、污染控制与生态改善、清洁生产与循环经济、气候变化减缓与适应等技术开发与集成应用,提升科技对可持续发展的支撑和引领能力。
  1.发展能源勘探开发和清洁高效利用技术,提高能源安全保障能力
  以提升传统能源勘探开发技术能力为目标,重点发展复杂油气藏勘探、煤炭和海洋油气安全开采、油气高效安全集输等技术,加强煤层气、页岩气、油页岩、天然气水合物等非常规油气勘探开发技术研究,保障传统能源有效供给。以提升能源的清洁高效利用能力为目标,重点发展煤炭的气化、液化、煤基化工品加工等清洁转化技术,发展超高参数超临界发电、煤气化整体联合发电、节能型循环流化床发电等技术,发展智能电网、先进核能以及风能、太阳能、生物能、海洋能、地热能等新能源利用技术,加强能源利用关键部件和装备研发。
  2.发展水资源和矿产资源开发技术,提高资源综合利用效率
  以强化水资源优化配置和综合利用技术能力为目标,重点发展数字化流域、水资源合理调配和特大水利工程群联合调度技术,加强南水北调、三峡等重大水利工程建设与安全保障技术研发,强化城市节水与工业节水技术开发,加强海水淡化、雨洪利用、人工增雨、再生水等非常规水资源利用关键技术开发。以提升矿产资源勘探开采与综合利用技术能力为目标,发展深部与复杂条件下矿产资源高效勘查技术,加强三维立体勘查技术集成,扩大矿产资源有效探明储量。发展矿产资源高效开采、绿色选冶、高效利用等重大技术与装备,强化稀贵金属资源开发利用。加强海洋及极地矿产资源综合调查技术、非常规矿产资源勘探技术研究,推动矿产资源绿色可持续开发。
  3.发展生态环境保护技术,促进人与自然和谐发展
  以提升循环经济和节能减排的技术支撑能力为目标,重点发展重污染行业的清洁生产工艺、大宗废弃物资源化技术、多层次循环经济构建技术。发展烟气治理、机动车尾气净化等技术,饮用水安全保障、污水高效处理与回用等技术,土壤污染治理技术,生活垃圾与危险废物处理处置技术,智能环境检测和监测技术,城市与工业生物质废物集中化燃气利用技术,核放射性污染防护与处置技术。发展近海污染防治技术、地下水污染防治技术、化学品风险控制技术、农村环境综合整治技术,推动减排约束性指标的实现和环境质量的改善。
  以提升生态保护和脆弱生态修复技术能力为目标,重点发展典型生态脆弱区生态保护与恢复技术,重大工程建设区生态保护与恢复技术,城市生态保护与建设技术。开发大尺度生态系统监测技术,发展多载体新型生态环境监测与遥感技术,提升退化土地防治技术支撑能力,不断强化生态系统服务功能。开发生物多样性保护、生物安全保障、持久性有机污染物风险控制等技术,提高我国履行国际环境公约能力。
  4.加强气候变化科学研究和技术集成,全面提高应对能力
  加强全球气候变化规律和观测技术研究,开发多源、多尺度观测数据同化、融合与集成技术,发展全球变化背景下极端天气及气候事件预测技术,建立温室气体排放的监测、统计和核查技术体系。加强不同尺度和相关领域气候变化影响和脆弱性评估研究。强化气候变化适应技术研发、集成与示范应用。发展林草固碳等增汇、土地利用和农业减排温室气体、二氧化碳捕集利用与封存等技术。加强应对气候变化重大战略与政策研究,围绕气候变化领域热点问题深入开展应对措施研究,为国家应对气候变化提供支撑。

专栏:可持续发展科技示范重点

海水淡化与综合利用。重点发展高压反渗透和低温多效蒸馏海水淡化、大型海水循环冷却、浓海水处理与化学资源利用等核心技术与装备,建设若干大型海水淡化与综合利用示范工程,加快海水淡化与综合利用产业发展。

生态保护与修复示范。重点选择两屏三带生态屏障、退化生态系统、重大工程建设区生态系统、城市生态系统等,开展生态保护与修复关键技术研发和模式构建,并进行应用示范。

环境污染治理示范。重点选择大型城市群、能源资源基地、老工业基地、重污染行业等区域或企业,开展大气污染治理、土壤修复、重金属污染防治、水污染治理、清洁生产等技术综合应用示范。

可持续发展集成技术应用与示范。以国家可持续发展实验区为载体,以转变发展方式、保障民生为重点,加强资源高效利用、节能减排和低碳发展、保障公共安全和改善人居环境等科技示范。

六、前瞻部署基础研究和前沿技术研究
  基础研究和前沿技术研究是提升我国原始创新能力和科技长远发展能力的重要基础,是推动科技进步和创新的源泉,必须依据国家重大战略需求和世界科技发展趋势,予以强化部署。
  (一)继续加强基础研究
  坚持面向国家重大战略需求和瞄准世界科学前沿,进一步完善学科布局,大力推动学科交叉和融合。积极营造有利于自由探索的学术环境,引导兴趣驱动的科学研究聚焦于国家战略需求。加强在若干科学前沿和事关经济社会发展重要方向的战略部署,突破一批关键科学问题,取得一批重大原始创新成果,显著增强我国在世界科学研究中的地位和影响力,为科技长远发展奠定重要基础。
  1.推动学科协调均衡发展,促进学科交叉融合
  重视基础研究基本理论和学科建设,结合当前我国学科发展态势,全面协调基础学科发展。继续保持数学、材料科学、工程科学等学科在国际上的优势地位,重点支持代数数论与代数几何、材料科学基础理论、深部资源绿色开发和绿色冶金理论与技术的研究。加大对空间科学、动植物分类学、流行病学、工程海洋学等弱势学科的扶持。加强基础学科之间、基础学科与应用学科、科学与技术、自然科学与人文社会科学的交叉融合,支持医学、纳米、生物信息学等综合交叉学科的发展,积极扶持新兴学科,推动学科整体水平的提高。
  2.探索科学前沿,超前部署若干重大科学问题研究
  继续深化基础科学前沿领域研究,包括生命过程的定量研究与系统整合、凝聚态物质与新效应、物质深层次结构和宇宙大尺度物理学规律、核心数学及其在交叉领域的应用、地球系统过程与资源环境和灾害效应、新物质创造与转化的化学过程、脑科学与认知科学、科学实验与观测方法、技术和设备创新等重点研究方向,加强在合成生物学、暗物质等新研究方向的部署。
  3.坚持需求导向,着力突破制约经济社会发展的重大科学问题
  围绕国家战略需求,重点部署农业生物遗传改良和农业可持续发展中的基础研究、能源可持续发展中的关键科学问题、信息科学技术基础、地球和环境系统关键过程和规律、人类健康与疾病的基础研究、基础材料改性优化和新材料设计探索及服役失效机理、制造与工程的科学基础、多学科综合交叉的基础研究、空间科学和航空航天重大科学问题等事关经济社会发展的重大科学问题研究。

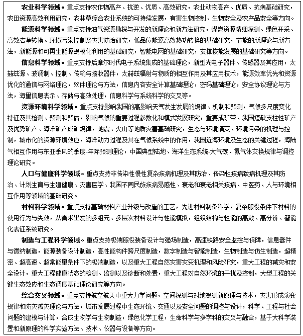
专栏:需求导向的重大科学问题研究领域和方向

农业科学领域。重点支持农作物高产、抗逆、优质、高效研究,农业动物高产、优质、抗病基础研究,农田资源高效利用研究,农林草综合农业系统的可持续发展,有害生物控制、生物安全及农产品安全等方向。

能源科学领域。重点支持油气资源勘探与开发的新理论和新方法研究,煤炭资源精细探测、绿色开采、高效洁净转换、环境污染控制及灾害防治研究,低品位能源高效热功转换的基础研究,节能的新理论与新方法,新能源和可再生能源规模化利用的基础研究,智能电网的基础研究,支撑核能发展的基础研究等方向。

信息科学领域。重点支持后摩尔时代电子系统集成的基础理论,新型光电子器件、传感器及其应用,太赫兹源、波调制、控制、传输与接收器件,太赫兹辐射与物质的相互作用及其应用技术,能源效率优先和资源优化的通信与网络理论,软件理论与方法,信息内容安全计算基础理论,密码基础理论,安全协议理论与方法,海量信息表示、存储与高效处理,信息科学与系统科学的交叉等。

资源环境科学领域。重点支持影响我国的高影响天气发生发展的规律、机制和预测,气候多尺度变化特征及其检测、预测和预估,影响气候的重要过程参数化和模式发展研究,重要成矿带、我国短缺支柱性矿产及优势矿产、海洋矿产成矿规律,地震、火山等地质灾害基础研究,生态与环境演变、环境污染的机理与控制,城市化的资源环境效应,海洋动力过程及其在气候系统中的作用,我国近海环境及生态的关键过程,海陆气相互作用与东亚季风的季度-年际预测理论,中国典型陆地、海洋生态系统-大气碳、氮气体交换规律与调控理论研究。

人口与健康科学领域。重点支持非传染性慢性复杂疾病机理及其防治、传染性疾病致病机理及其防治、计划生育与生殖健康、灾害医学、我国不同民族疾病易感性、衰老和衰老相关疾病、中医药、人与环境相互作用等领域的基础研究。

材料科学领域。重点支持基础材料产业升级与改造的工艺,先进材料制备科学,复杂服役条件下材料的使用行为与失效,从需求出发的多组元、多层次材料设计与性能模拟,组织结构与性能的高效、高分辨、智能化表征系统研究。

制造与工程科学领域。重点支持极端服役装备设计与强场制造,高速铁路安全监控与保障,信息器件与微纳制造,能源装备设计制造,高性能构件跨尺度制造,数字制造与智能制造,生物制造与仿生制造,超精密、超高速、超常能量条件下的极端制造,以及重大工程自然灾害灾变机理和风险研究,重大工程的减灾和安全设计,重大工程健康状态的检测、监测以及诊断和处置,重大工程对自然环境的干扰及控制,大型工程的关键生态效应和生态调度基础理论研究等方向。

综合交叉领域。重点支持航空航天中重大力学问题,空间探测与对地观测新原理与技术,灾害形成演变规律和防灾减灾理论与方法,城市发展过程中生态环境、交通以及安全问题的调控与设计,科学、工程与社会问题的建模与计算,合成生物学与生物制造,绿色化学工程,生命科学与多学科的交叉与融合,基于大科学装置和新原理的科学实验方法、技术、仪器与设备等方向。

  4.集中优势力量,推进重大科学研究计划实施
  加强顶层设计,完善管理机制,推动蛋白质研究、量子调控研究、纳米研究、发育与生殖研究、全球变化研究和干细胞研究六个重大科学研究计划的实施,力争在未来五年内取得重大突破。以参加国际热核聚变实验堆(ITER)装置建设为契机,启动实施核聚变能研究专项。根据国际科学发展前沿和我国科学发展实际需要,力争启动相关研究计划和大科学工程研究专项。

专栏:国家重大科学研究计划

蛋白质研究。重点在蛋白质结构生物学,蛋白质组学,蛋白质研究新技术、新方法,蛋白质合成降解与调控机制研究,蛋白质生物学功能研究,系统生物学与合成生物学、基于蛋白质的应用基础研究等方面加强部署。

量子调控研究。重点在基于光子、固态系统量子信息处理,量子仿真,量子通信与信息安全,新颖关联量子材料,竞争序和量子相变,关联量子现象理论与数值模拟,单粒子和单量子态、半导体量子结构、等小量子体系,人工带隙材料的能带和带隙调控,光子微结构集成回路及相关元器件,亚波长光子学结构等方面加强研究。

纳米研究。重点在面向国家重大战略需求的纳米材料,传统工程材料的纳米化技术,纳米材料的重大共性问题,纳米技术在环境与能源领域应用的科学基础,纳米材料表征技术与方法,纳米表征技术的生物医学和环境检测应用学等方面加强部署。

发育与生殖研究。重点在胚胎与器官发育的机理,生殖细胞的发生成熟、精卵识别、受精以及着床等生殖发育与生殖调控机制,重要妊娠疾病等发育与生殖相关重大疾病等方面加强研究,推动发育与生殖系统与平台建设,支持建立猴等大动物人类重大疾病模型。

全球变化研究。重点支持全球变暖的基本驱动力及过程与机理,人类活动对全球气候变化的影响及其定量评估,全球变化对社会经济和生态系统的影响机制和定量评估,综合地球观测数据的反演、同化与融合的理论模型和技术构建,地球系统模式研制及全球变化的模拟与预测,地球系统变化的阈值,中国适应气候变化和减排温室气体策略等科学基础研究。

干细胞研究。重点支持细胞重编程及其调控机制研究,干细胞自我更新及多能性维持的机理及新物种多能干细胞的建系,干细胞的定向诱导分化及其调控机制研究,干细胞发育与微环境的相互作用,标志物的发掘、识别与示踪,干细胞临床应用基础研究,植物细胞全能性与器官发生等方面的研究。

专栏:核聚变能研究专项

核聚变能研究专项。加速开展我国聚变能发展研究,完成国际热核聚变实验堆装置建设中我国承担的国际热核聚变实验堆采购包的设计、认证以及制造技术研发,全面消化吸收国际热核聚变实验堆总体设计以及相关技术,开展我国未来磁约束聚变堆的总体设计研究,加快人才培养,建设我国核聚变能研究创新体系。

  5.加强科技基础性工作,持续增强科学研究积累
  加强对三极(南极、北极、青藏高原)、三深(深海、深地、深空)、极端环境以及西部干旱地区等重点区域的生态、资源、环境等科学考察调查,积极开展对我国周边及典型区域的综合科学考察。支持对动物志、植物志、孢子志和地理志等重要科技文献、志书、典籍和图件的编研。加强对相关科学数据的采集和保护,进一步完善不同领域和行业的科学数据库建设,扩大数据汇交试点,促进科学数据共享,提高服务能力和水平,为深入开展相关领域的科学研究和政府决策提供科学支撑。
  (二)强化前沿技术研究
  前沿技术是高技术领域中具有前瞻性、先导性和探索性的重大技术,是未来高技术更新换代和新兴产业发展的重要基础。加大对代表世界高技术发展方向、对国家未来新兴产业的形成和发展具有引领作用的前沿技术的前瞻部署和研发力度,积极抢占前沿技术发展的制高点。对有利于重点产业技术更新换代、实现跨越发展的前沿技术,要集中力量予以攻克,力争形成一批重大产品和技术系统。
  1.信息技术
  突破光子信息处理、量子通信、量子计算、太赫兹通信、新型计算系统体系、网构软件、海量数据处理、智能感知与交互等重点技术,攻克普适服务、人机物交互等核心关键技术。研发未来网络/未来互联网、下一代广播电视、卫星移动通信、绿色通信与融合接入、高性能计算与服务环境、高端服务器、海量存储与服务环境、高可信软件与服务、虚拟现实与智能表达等重大技术系统和战略产品。
  2.生物和医药技术
  重点研发基因组学及新一代测序技术、蛋白质组学技术、干细胞技术、生物合成技术、生物治疗技术、分子诊断和分子影像技术、生物信息技术、药靶发现与药物分子设计技术。大力开发诊断试剂、疫苗、抗体药物、灵长类疾病动物模型及血液制品、组织工程技术和产品、工业生物技术、生物能源技术、生物医学工程关键部件和生物医学应用材料。发展生物资源开发保护、生物安全监测防控技术及装备。建立基因测序、蛋白质组学、转化医学等研发平台、抗体库和疫苗研发基地。
  3.新材料技术
  抢占微电子/光电子/磁电子材料与器件、新型功能与智能材料、高性能结构材料、先进复合材料、纳米材料和器件、超导材料、高效能源材料、生态环境材料、低碳排放材料等前沿制高点。开展材料设计制备加工与评价、材料高效利用、材料服役行为和工程化等关键技术的研发。攻克稀缺材料替代与高效利用、生物医用新材料及表面改性、高性能光电子材料与器件集成、先进晶体与全固态激光材料、国家重大工程用关键材料等核心关键技术。
  4.先进制造技术
  围绕绿色制造和智能制造,在微纳制造技术、重大装备技术、智能机器人技术、系统控制技术、制造服务技术等五个方向进行前沿及核心技术攻关。重点研发面向制造业的核心软件、精密工作母机设计制造基础技术、面向全生命周期的复杂装备监测与服务支持系统、现代制造物联网服务平台、控制系统的安全防范与安全系统、工程机械装备、矿山机械装备、人工器官制造、基于微纳制造的绿色印刷技术与装备和远洋渔业装备等。
  5.先进能源技术
  重点探索面向第四代核能、氢能与燃料电池、海洋能、地热能、二氧化碳捕集、利用与封存等方向的前沿技术。围绕节能减排、能源材料和装备、生物质能、储能等战略必争领域和产业核心竞争力的提升,突破核心关键技术。针对可再生能源、节能技术等重大战略技术方向进行重点部署,开发一批重大战略产品和技术系统。
  6.资源环境技术
  攻克一批矿产资源与油气资源高效勘探开发与集约化利用核心关键技术与装备,提升重大关键装备的研发能力和行业核心竞争力,大幅提升我国战略性资源勘探与开发利用效率。加强新型污染物治理技术与装备开发,加快推进清洁空气技术与土壤修复技术研发,强化环境事件应急技术与装备开发。大力发展先进环境监测仪器与智能化生态环境监测技术,强化环境污染风险识别与阻断技术开发,提升生态环境监测技术水平。
  7.海洋技术
  以形成海上高技术作业能力为目标,强化核心技术开发和装备研制,推进海洋技术由近浅海向深远海的战略转移。围绕海洋环境监测、海洋油气与矿产资源开发、海洋生物资源利用、深海运载与作业等方面,大力发展深水油气勘探开发、深海潜水器、深远海海洋环境监测和海底观测网等核心技术,研制一批海洋开发重大装备,初步具备深海油气勘探开发重大装备的设计与制造能力,推动国家深海公共试验场建设。
  8.现代农业技术
  重点攻克农业生物功能基因组学、动物干细胞、靶标发现与药物分子设计、食品营养品质靶向设计和农业物联网等前沿技术。着力突破分子设计育种、食品加工与生物制造、海洋农业、数字农业与智能装备制造以及农产品生境控制等核心关键技术。创制优良动植物新品种、液体生物燃料、生物反应器、新型生物农药、基因工程疫苗和药物、农业智能装备、健康食品、海水养殖等重大产品。
  9.现代交通技术
  重点发展大运量高速载运、新能源载运、一体化交通系统安全等技术与装备,实现高效运输服务。重点突破汽车动力系统、重型直升机和船用中速柴油机等制约交通装备发展的重大技术。重点发展交通系统信息化、智能化技术和安全高速的交通运输技术,提高运网协同能力和运输效率。突破交通运输安全保障、资源节约与环境保护、智能化养护等方面的关键技术。
  10.地球观测与导航技术
  大力开展先进遥感、地理信息系统、导航定位、深空探测等前沿技术研究。重点建立全球二氧化碳监测、遥感感知网、全球空间信息主动服务、导航定位与位置服务等重大技术系统,培育以授时、导航与位置服务为核心的空间信息产业,形成遥感信息、导航定位和移动通信卫星新兴产业增长点。
七、加强科技创新基地和平台建设
  科技创新基地和平台是支撑科技进步和创新的重要物质基础。要以加强自主创新能力建设为目标,优化科技资源配置,推进科技资源开放共享和高效利用,基本建成满足科技创新需求的资源和条件支撑体系。
  (一)加强科技创新基地建设布局
  依据国民经济和社会发展需求、科技发展的内在规律,继续完善现有各类创新基地建设布局。加强分类指导,引导各类创新基地按照各自功能要求良性发展。推动国家重大创新基地建设。
  在能源科学、生命科学、地球科学、环境科学、材料科学、空间和天文科学、粒子物理和核物理、工程技术科学等领域,布局建设一批国家重大科技基础设施和大科学装置。
  在能源、信息、资源环境、农业、人口健康、先进制造、交通运输和公共安全等国家战略需求领域,以及基础前沿领域和新兴交叉学科领域,按照择优布局的原则,继续在高等学校和科研院所推进国家重点实验室建设,打造国际一流水平的基础研究骨干基地。结合技术创新工程实施,加强企业国家重点实验室建设。积极推进港澳地区国家重点实验室伙伴实验室建设。促进军民共建国家实验室建设。支持部门和地方加强重点实验室建设。围绕重大科学工程和重大战略科技任务,建设若干国家实验室。继续稳步推进国家野外科学研究观测研究站(网)建设。加强国防科技重点实验室、国防科技先进技术研究中心、军民共建实验室建设。
  在关键产业技术领域,结合区域特色和优势科技资源,建设一批国家工程(技术)研究中心、工程实验室,加强考核评估,调整优化建设布局。加强国家大型科学仪器中心、国家级分析测试中心、国家科技图书文献中心、国家实验动物种子中心、国家计量科技创新基地等综合实验服务基地建设。
  进一步加强大学科技园、企业技术中心、生产力促进中心、技术转移示范中心、科技企业孵化器等技术创新、成果转化、创业孵化基地的建设和布局。推动国际联合研究中心、国际科技合作创新联盟和国际技术转移中心等国际科技合作基地建设。
  (二)加强科技条件资源的开发应用
  加强科学仪器设备自主研发和应用。以新原理、新方法为突破口,研发若干前沿重大科研仪器设备。集中力量攻克若干科学仪器设备核心技术和关键部件,研发一批重要通用科学仪器,提升科学仪器设备产业的核心竞争力。加强科学仪器的小型化、专用化研究,加快推进具有自主知识产权科学仪器的应用示范和产业化。
  着力推动科研用试剂、优势实验动物资源、实验动物新品种(系)的开发与应用,加强重要分析测试技术研究和应用。加强科技文献领域的关键技术研究和应用。建立高精确度和高稳定性的计量基标准和标准物质体系,加强面向战略性新兴产业发展、民生改善以及其他重点领域的计量基标准、计量方法与计量测试技术研究。加强科学思维、科学方法和科学工具研究,强化创新方法的应用推广。加强科技条件资源的质量保障体系建设,推动科技条件资源管理的规范化和制度化。
  (三)推进科技平台建设和开放共享
  进一步完善科技基础条件平台和技术创新服务平台的建设布局,强化支撑服务能力建设,更加突出平台的开放运行和为研发创新提供公共服务的能力。在信息、生物、新材料、航空航天、能源、海洋、节能减排等重点领域以及新兴、前沿和交叉学科领域,推动多学科交叉集成、面向社会开放服务的共享平台建设。继续加强科学仪器设备、计量基标准装置、科技文献、科学数据、网络科技环境、自然科技资源等各类科技资源的整合和开放共享。建立健全平台运行服务的评价体系、管理模式和支持方式。鼓励科研院所、高等学校向社会开放科技资源。
  加快科技资源开放共享网络建设,构建国家科技资源调查的长效机制,加强科技资源整合与共享的标准化工作。按照分层建设、分级管理的要求,加速中央和地方优质资源的衔接互动。

专栏:科技平台重点工作

重点科技平台建设。建立国家科技平台认定、绩效考核评估和以奖代补制度,推动平台运行服务。推进各类科技计划项目实施形成的科技资源向相关科技平台汇交,完善国家科技平台体系,提升科技资源整合共享水平。加强对地方科技平台工作的指导。面向战略性新兴产业和区域经济发展,推进技术创新服务平台建设。面向重点领域创新需求,推动大型科学仪器设备与试验基地建设,补充完善自然科技资源、科学数据等重点科技资源。

科技资源调查。加强对跨行业、跨部门、跨地区、跨系统分布的重点科技基础条件资源的调查,继续完善大型仪器设备、研究试验基地和生物(动物、植物、微生物)种质资源的调查。开展各类检测资源、科学数据(库)等相关资源的调查。围绕搭建和完善企业技术创新支撑服务体系,针对产业技术创新和战略性新兴产业培育,选择重点领域、重点区域的特色资源开展试点调查。加强调查数据的分析利用。

  八、大力培养造就创新型科技人才
  人才资源是第一资源,规模宏大的创新型科技人才队伍是加快我国科技进步和创新的根本保障。把科技人才队伍建设摆在科技工作的突出位置,以培养、引进和用好高层次创新型科技人才为核心,创新人才培养体制机制,营造人才成长良好环境,造就规模宏大、结构合理、素质优良的创新型科技人才队伍,为创新型国家建设提供强大的人才保障和智力支持。
  (一)壮大和优化创新型科技人才队伍
  继续增加科技人力资源供给,进一步优化科技人才结构,提升科技人才质量。重视高层次创新型科技人才队伍建设,加强世界一流科学家、科技领军人才的培养。加大对优秀青年科技人才的发现、培养和资助力度,建立适合青年科技人才成长的用人制度。加强面向生产一线的实用工程人才、卓越工程师和专业技能人才的培养。加强对实验技师等科研辅助人才的培养和培训。重视科技管理、科技服务和科普人才队伍建设,加快科技成果转化服务专业人才队伍培养。通过进一步调整和优化科技人才队伍布局,形成各类人才衔接有序、梯次配备的人才队伍结构。
  (二)造就一批高层次科技领军人才和创新团队
  以高端人才为引领,坚持整体推进与重点突破相结合,组织实施创新人才推进计划,深入推进“千人计划”、“长江学者奖励计划”、“国家杰出青年科学基金”、“百人计划”等高层次科技人才培养和引进工作。重点培养和引进各类高层次创新型科技人才2.5万人以上。推动科学家工作室建设,凝聚一批世界一流科学家。瞄准世界科技前沿和我国产业发展需求,重点支持和培养2000名左右中青年科技创新领军人才。加强高水平创新团队建设,在实施创新人才推进计划和相关科技计划中,加大对优秀创新团队的引导和支持。

  (三)改革完善创新型人才的教育培养模式
  深入推进科技教育结合,着力完善适应国家科技发展需求的人才培养模式。推行创新型教育方式方法,把创新教育环节融入国民教育、职业教育和继续教育体系。把提升科学研究能力作为创新型人才培养的关键环节,支持研究生参与承担科研项目,为本科生参加科研活动创造条件,突出培养各级在校学生的科学精神、创造性思维和创新能力。根据国家科技和经济发展需要,及时引导高等学校调整优化学科专业,充分发挥高等学校的人才优势和创新潜力,加强交叉学科、新兴学科领域专业人才培养。加强高等学校工程技术类专业的实践教育,推行产学研合作教育模式和“双导师”制,促进高等学校与科研院所、企业联合培养科技人才。以国家重大科研项目和重大工程、重点学科和重点科研基地、国际学术交流合作项目等为依托带动人才培养。鼓励高新区、大学生创业园等机构开展高等学校毕业生技能培训和创业培训。进一步弘扬科技工作者求真务实、勇于创新的科学精神。
  (四)支持科技人员创新创业
  重点依托高新区、大学科技园、科技企业孵化器、行业协会等,扶持和鼓励科技人员的创新创业活动。加强对科技型中小企业创新创业和发展的政策支持,积极为创业人才提供服务,培养杰出的创新型企业家和高级管理人才,充分发挥企业家和科技创业者在科技创新中的重要作用。支持重点产业领域中以企业为主体的产学研联盟、研发组织、技术平台等创新团队,为其共性技术研发、公益服务等活动提供支持。
 九、提升科技开放与合作水平
  扩大科技开放、加强合作交流是适应国内外新形势新变化、深化改革开放的重要内容。研究制定我国科技发展国际化战略,以全球视野搭建合作创新平台,营造开放创新环境,充分吸引全球创新资源,推动我国科学技术事业融入全球科技发展潮流,在更高起点上提升我国科技创新能力。
  (一)大幅提高科研活动国际化程度
  加强气候变化、能源、环境、粮食安全、重大疾病防控等全球性问题的国际科技合作研究,鼓励国内研发机构与世界一流科研机构建立稳定的合作伙伴关系,提升合作层次和水平。支持国外高水平科学家来华开展合作研究,支持国内优秀科研人员到国外开展合作研究与接受培训。鼓励我国企业和研发机构开展研发外包业务。支持我国企业和研发机构设立境外研发机构。逐步加大国家科技计划的开放力度。推动国际科技合作基地、区域科技合作中心和合作示范园区建设,培育一批从事国际技术转移业务的中介服务机构。积极推动民间国际科技交流与合作。支持国际学术组织、跨国公司和国外研发机构在华建立总部或分支机构。

专栏:国际科技合作基地

国际科技合作基地。推广中美清洁能源中心、中俄科技合作基地联盟、中意联合设计中心等的合作经验,加强项目、人才、基地的结合,进一步优化基地布局。支持基地开展联合研究、国际培训、人才培养等服务,有效发挥基地在国际科技合作中的骨干作用。

区域科技合作中心。积极推进中亚科技合作中心中国-东盟农业示范基地等区域科技中心的建设,形成聚集创新要素的国际科技合作平台,增强对区域科技发展的影响力。

  (二)进一步完善政府间科技合作机制
  巩固和深化政府间科技合作,拓展合作领域,形成层次合理、重点突出的科技合作新格局。深入推进中美创新对话、中俄全面科技合作、中欧科技伙伴计划、中日韩联合研究计划等。继续推动在能源资源开发利用、新材料与先进制造、信息网络、现代农业、生物与健康、生态环境、空间与海洋等前沿技术领域的合作研发。积极开展气候变化、重大疾病、公共安全等全球性重大科技问题的联合攻关。
  (三)积极参与国际科技组织与国际大科学计划
  积极参与国际科技组织和区域组织的多边科技合作和重大科研项目。支持我国优秀科学家到国际科技组织、学术组织、标准组织和学术期刊任职,提升我国参与重要国际标准制定的能力。有效参与国际大科学计划和大科学工程,继续实施我国发起的“可再生能源与新能源国际合作计划”和“中医药国际科技合作计划”,适时推动发起应对气候变化国际科技合作研究等国际和区域性大科学计划。
  (四)加强与发展中国家的科技合作
  组织实施面向发展中国家的“科技伙伴计划”,进一步加强与发展中国家的科技合作。在非洲、拉美、东南亚、中亚等地区建立国际技术转移示范点,探索在发展中国家推广科技服务和科技创业的经验。重点在医疗健康、粮食增产、信息通讯、资源环保、生物多样性等领域开展联合研发、技术推广、技术培训、联合考察等合作,扩大科技对外援助,帮助发展中国家加强科技创新能力建设。
  (五)加强与港澳台地区的科技合作
  加大内地与港澳台地区科技交流与合作的力度,形成更加紧密的科技合作关系。支持港澳地区科技人员、机构参与和承担国家科技计划项目。支持内地和港澳地区的高等学校、科研机构合作设立联合实验室、研发中心,推动研发平台和大型实验仪器设备的互相开放共享。落实“海峡两岸科技论坛共同建议”,推动建立海峡两岸科技合作机制,加强海峡两岸科技产业合作基地、对台科技合作与交流基地、海峡两岸科技园的建设。
十、深化科技体制改革,全面推进国家创新体系建设
  加强科技体制改革的统筹规划和系统推进,在促进全社会科技资源高效配置和综合集成、加快科技成果向现实生产力转化、激发各类创新主体的活力等方面取得突破性进展,全面推进国家创新体系建设。
  (一)加强科技宏观管理和统筹协调
  强化国家对科技发展的总体部署和宏观管理,完善科技、经济协同推进机制,为创新要素的合理流动提供体制机制保障。加强财政投入对全社会科技资源优化配置的引导功能。统筹衔接科技发展战略政策制定、科技计划组织实施和科技基础设施建设。进一步完善部门之间、中央与地方之间的科技工作会商沟通机制,汇聚各方资源共同解决科技发展重大问题。加快转变政府职能,强化科技公共服务。进一步完善专家决策咨询机制和公众参与机制,促进决策的科学化和民主化。
  (二)创新产学研有机结合机制
  充分发挥市场机制配置资源的基础性作用,不断发展和完善产学研有机结合推动自主创新的机制。发挥企业面向市场和用户的优势,通过委托研发、联合研究、人才培养、共建研究机构等形式,建立与科研机构和高等学校合作创新的战略伙伴关系。坚持政府投入引导与政策措施激励并举,进一步增强科研机构、高等学校面向社会的创新服务功能,激发科技人员服务企业的积极性。进一步加大对产学研联合创新的支持,完善相应的组织方式和组织流程,发挥产业技术创新战略联盟组织承担科技计划项目的作用。
  (三)推进科技计划和科研经费管理制度改革
  把深化科技计划和科研经费管理制度改革作为科技管理体制改革的突破口。国家重点科技计划进一步突出服务国家目标导向、聚焦重大任务的功能。加强各科技计划围绕创新链、产业链发展的系统部署,优化顶层设计和组织流程,实现资源配置的高效集成和项目、基地、人才的有机结合。财政科技投入进一步加大对基础研究、前沿技术研究、社会公益研究和重大关键共性技术的支持,加大科技成果转化的投入力度,处理好稳定性支持与竞争性支持的关系。根据科研活动的规律和特点,加强科研经费的过程监管,改进科研经费使用的绩效评价,提高科研经费管理的科学化水平。
  (四)深化科技评价和奖励制度改革
  按照“目标导向、分类实施、客观公正、注重实效”的要求,加强科学技术评价工作的宏观管理、统筹协调和监督检查,建立健全科学技术评价制度。针对科技计划、机构、人员等不同对象,国家、部门、地方等不同层次,基础研究、应用研究、科技产业化等不同类型科技活动的特点,确定不同的评价指标、内容和标准。坚持科研评价的创新和质量导向,避免频繁考核、过度量化,使科研人员专注于科研活动。继续开展科技成果评价试点工作,推动科学技术研究项目的标准化评价。发展第三方独立评估制度,指导和支持社会专业评价机构开展科技评价。
  进一步完善科技奖励制度,充分发挥科技奖励在引导科技发展方向和创新模式、激励和表彰科技创新人才、促进社会进步和国家发展中的重要作用。加强科研诚信建设,积极营造诚信、宽松、和谐的科研学术环境,加强科技人员学术行为规范、职业道德监督和对学术不端行为的调查、惩戒。
  (五)全面推进国家创新体系建设
  进一步加强各类创新主体的紧密联系和有效互动,努力建设符合社会主义市场经济要求和科技发展规律的国家创新体系。
  1.深入实施国家技术创新工程,加快以企业为主体、市场为导向、产学研相结合的技术创新体系建设。以提升企业自主创新能力和产业核心竞争力为目标,以建立企业主导技术研发创新的体制机制为核心,积极引导和支持创新要素向企业集聚。围绕重点产业、战略性新兴产业以及地方支柱产业和产业集群发展,推进产业技术创新战略联盟建设,构建产业技术创新链。推动技术创新服务平台建设,形成促进企业技术创新的支持服务系统,加强面向重点产业和区域创新的公共科技服务。加快创新型企业建设,充分发挥市场作用和政府宏观引导,激励大企业加大研发投入,支持企业建立研发机构、吸引高端人才,加快发展具有高成长性与特色优势的创新型中小企业。深入开展科技人员服务企业行动。深化转制院所企业化发展,依托转制院所加强产业共性技术研发和科技成果转化。

专栏:国家技术创新工程

国家技术创新工程。结合国家重点产业和战略性新兴产业发展,构建一批支撑经济结构战略性调整的产业技术创新战略联盟,建设完善一批面向企业的技术创新服务平台,培育形成一批具有较强国际竞争力的创新型企业,强化企业技术创新人才队伍和创新团队建设,面向企业开放高等学校和科研院所科技资源,引导企业充分利用国际科技资源。形成和完善以企业为主体、市场为导向、产学研相结合的技术创新体系,大幅提升企业自主创新能力,保障关键领域和重点行业的核心关键技术供给,推动企业成为技术创新主体,加速科技成果向现实生产力转化,促进科技与经济更加紧密结合。

  2.强化高水平科研院所和研究型大学建设,加快建立科学研究与高等教育有机结合的知识创新体系。深入实施知识创新工程,实施“创新2020”,推进高校创新,推动高水平研究机构和研究型大学建设,培育一批世界一流学科。稳定支持从事基础研究、前沿技术研究、产业关键共性技术研究和社会公益研究的科研机构。深化科研机构改革,扩大科研机构自主权,加快建立现代科研院所制度。增强高等学校创新活力,充分发挥高等学校在知识创新中的重要作用。在高等学校开展探索科技与教育相结合、强化基础研究的改革试点。引导高等学校、科研院所开展科研管理改革和人才培养模式创新。培育跨学科、跨领域的科研与教学相结合的团队,促进科研与教学互动、与创新人才培养相结合。支持高等学校、科研院所、企业共建研发机构、开展联合研究和人员互聘兼职,探索研究集群、虚拟实验室等新型科研组织形式。

专栏:知识创新工程

知识创新工程。强化战略领域的知识基础积累与建设,优化学科布局,完善学科体系建设,促进学科交叉融合,解决重大战略性科技问题,建设凝聚态物理、数学与复杂系统、地球与环境、空间及海洋等科学中心,建设清洁能源、绿色智能制造、大陆及海洋深部勘探技术等研发基地,力争使材料、化学、物理学、数学、地球科学、天文学、生命科学等主流学科进入世界先进行列,建设一批在世界上有重要影响的一流科研机构和研究型大学。

  3.引导构建军民融合、寓军于民的国防科技创新体系。大力推进军民结合的科研设备共享平台的布局和建设,加强军地科技资源开放共享和军民两用技术相互转移。建设一批军民融合科技园区、军民两用技术创新基地,扩大军民结合的国家重点实验室建设范围,加强军民两用技术联合攻关。扩大民口科研机构和科技型企业对军用技术研发的承接范围和承接力度。
  4.推进各具特色、优势互补的区域创新体系建设。根据国家区域发展战略的总体部署,结合区域经济社会发展需求和科技基础,加强区域创新体系建设。鼓励东部地区提高原始创新能力和可持续发展能力,着力培育产业竞争新优势,加快发展战略性新兴产业、现代服务业和先进制造业。促进中部地区发展现代产业体系,强化节能减排技术支撑和先进适用技术推广,提高资源利用效率和循环经济发展水平。深入实施西部大开发战略和振兴东北老工业基地战略,引导科技资源向欠发达地区流动,加大科技援疆、援藏和支援其他民族地区力度,加强西部能源资源开发、生态环境保护和修复。围绕解决区域发展重大、共性问题,推动跨区域协同创新。引导和推进创新型省份、创新型城市(区)建设,充分发挥中心城市、科技园区在区域创新中的辐射带动作用。加大对自主创新示范区、试验区的支持力度,加强政策创新和经验总结推广。加强区域创新资源集聚和创新基础能力建设,围绕地方优势特色组建重点实验室和创新基地。
  5.构建社会化、网络化的科技中介服务体系。优化科技中介服务组织布局,完善科技中介服务体系。加强高水平科技中介服务机构建设与示范,提高生产力促进中心、大学科技园、科技企业孵化器、技术市场、技术转移机构等科技中介组织的服务功能和服务水平。建立和发展技术转移服务联盟,促进科技中介服务机构资源共享,加大对学会等科技社团的培育力度。

十一、强化科技政策落实和制定,优化全社会创新环境
  进一步加强科技政策法规的落实,加强创新政策措施的衔接配套,进一步营造有利于科技进步和创新的环境。
  (一)落实和完善科技政策法规
  加强科技法律法规体系建设。深入落实《科学技术进步法》,加快配套法规建设。推进《促进科技成果转化法》修订。加强科技资源共享、科研机构、科技中介等方面政策法规的研究制定。强化科技法律法规的执法检查和公众监督。加强科技法律法规的普法宣传。
  落实和完善自主创新政策措施。深入落实《科技规划纲要》中的有关政策及其配套政策措施。落实企业研发费用加计扣除、科技企业孵化器、国家大学科技园、高新技术企业和技术先进型服务企业以及对科技中介服务活动的税收扶持政策。加强自主创新政策落实情况的监测评估。完善有关鼓励产学研合作创新、科技成果转化和产业化、科技型中小企业创新创业的政策措施。强化科技政策与财税、金融、产业政策等的衔接配套。制定完善更加有利于研发创新的财政性科研投入所得税征收规定。
  (二)深入实施知识产权和技术标准战略
  强化科技创新的知识产权目标导向和管理。深化《国家知识产权战略纲要》实施,提升知识产权创造、运用、保护和管理能力。鼓励创新主体从事知识产权创造活动,取得以发明专利为代表的核心技术知识产权,支持通过专利合作条约(PCT)申请国际专利。引导企业采取知识产权转让、许可、质押等方式实现知识产权的市场价值。强化国家科技重大专项和国家科技计划的成果和知识产权管理,建立健全对跨国并购、技术交易等重大经济活动的知识产权审查机制。加强国家重大关键技术领域专利态势分析和预警,引导重点领域形成基础性专利。强化核心技术知识产权保护,加强科技成果登记。推动知识产权管理能力建设,加强知识产权管理人才队伍建设,完善知识产权公共服务体系。
  全面实施国家技术标准战略。发挥技术标准在科技创新活动中的导向和保障作用,强化国家重要技术标准包括关键共性和基础类、公益类、重大战略产品类技术标准等的研究、制定及优先采用。在国家科技重大专项和国家科技计划执行中,加强技术标准研制。发挥企业在技术标准研制中的重要作用,引导产学研各方联合推进重要技术标准的研究、制定和采用,支持企业以产业链为纽带形成标准联盟。搭建标准创制公共服务平台,支持企业主导或参与国际技术标准制定。重视技术标准战略与知识产权战略的结合,在技术标准制定中强化知识产权的反垄断审查。加强认证认可技术研究和检测评价技术研究。加强技术性贸易措施体系建设。
  (三)持续增加全社会科技投入
  继续加大财政科技投入。落实《科学技术进步法》,国家财政科技投入增长幅度,应当高于国家财政经常性收入的增长幅度。落实中央财政科技经费的稳定增长机制,有效带动和促进地方财政加大科技投入。
  创新科技投入方式。完善多元化、多渠道科技投入体系,激励企业大幅增加研发投入,促进全社会资金更多投向科技创新。完善科技和金融结合机制,建立多渠道科技融资体系。加快发展服务科技创新的新型金融服务机构,积极探索支持科技创新的融资方式。支持具备条件的国家高新区内非上市股份公司进入代办系统,支持符合条件的高新技术企业上市融资,推动科技型中小企业通过债券市场融资。加快发展创业投资,引导社会资金加大对科技创新的投入。深化科技保险工作,加快发展科技担保等金融中介服务。促进科技型企业信用体系的建立。
  (四)优化科技成果转化和产业化环境
  把握科技成果转化和产业化规律,把科研攻关与市场开发紧密结合,推动技术与资本等要素的结合,引导资本市场和社会投资更加重视投向科技成果转化和产业化。加强各类高新技术产业化载体建设,增强高新区、产业化基地、大学科技园、科技企业孵化器等的服务功能,完善从企业创业孵化到产业化的全链条支撑服务体系。充分发挥国家自主创新示范区在促进高新技术产业发展中的示范引领作用。深化国家高新区二次创业,推动符合条件的省级高新区升级为国家高新区,优化国家高新区战略布局。  
  优化我国创新创业服务、专业技术服务和国际化服务的市场环境。加强多层次、多渠道、多元化的科技与市场对接平台和技术交易市场建设。促进高等学校、科研院所科技成果与企业特别是中小企业技术创新需求的有效对接。发展一支高水平的科技中介专业队伍。积极开展科技成果咨询、评估、经纪、推介、交易等工作。
  (五)加强科学技术普及工作
  深入落实《科学技术普及法》,研究制定实施条例及相关配套政策,制定实施《中国公民科学素质基准》。深入实施全民科学素质行动,动员多方力量参与科普工作,推动形成社会化科普工作格局。激励一线科研人员参与科普工作,开展院士科普行、博士科普行等活动。加强国家科普能力建设,实施《科普基础设施发展规划》,推进科技博物馆建设,启动国家科普示范基地建设。加大科普宣传力度,继续组织好科技活动周等重大科普活动。加强农村基层科普队伍和科普能力建设。加强科普人才队伍建设,建立健全国家科学传播体系的评价机制与奖励制度。建立国家科普统计制度,开展科普监测工作。广泛开展面向基层的科普活动,在全社会营造尊重劳动、尊重知识、尊重人才、尊重创造的浓厚氛围。
  (六)加强和改进基层科技工作
  强化对基层科技工作的指导和支持。坚持“地方党政一把手抓第一生产力”,高度重视发挥基层科技管理部门作用,加强机构编制和队伍能力建设,提升基层科技管理部门服务本地经济社会发展的能力。加快实施基层科技创新能力建设和县市民生科技专项,充分发挥农转资金、富民强县专项、创新基金等对基层科技创新的扶持作用,扩大和深化科技特派员制度建设。继续推动科技兴县(市)工作,加大全国科技进步考核工作的力度。
  加强基层科研组织的能力建设。引导科研院所、高等学校、企业、各类创新基地等基层科研组织完善科技管理体系。加强科技管理人员培训,提高科技管理能力和业务素质。
十二、切实保障规划实施
  为有力推进规划顺利实施,必须周密部署,落实责任,强化监督,形成规划实施的强大合力与制度保障。
  (一)加强规划实施的组织领导
  国家科技主管部门牵头组织实施本规划。各地方、各部门要依据本规划,结合各自实际,突出各自特色,强化本地方、本部门科技发展部署,做好与本规划提出的战略思路和主要目标的衔接,加强重大事项的会商和协调,做好重大任务的分解和落实。各级科技管理部门要加强对科技规划的贯彻宣传,做好协调服务和实施指导,调动和增强社会各方面参与的主动性、积极性。
  (二)加强规划实施的衔接协调
  在规划实施中,要注重国家中长期科技、人才、教育规划纲要的统筹落实,加强与贯彻实施《国民经济和社会发展第十二个五年规划纲要》的衔接部署,重视与各项国家级重点专项规划以及各地方经济社会发展规划的协调。强化规划对年度计划执行和重大项目安排的统筹指导,确保规划提出的各项任务落到实处。
  (三)加强规划评估和动态调整
  建立健全科技规划监测评估制度和动态调整机制。要通过监测评估,分析本规划的实施进展情况。特别是对本规划提出的重大任务的执行情况要进行制度化、规范化的检查评估,为科技规划的动态调整提供依据。
  (四)加强科技管理的基础性工作
  重视开展科技发展战略研究,加强技术预测和技术路线图工作,强化科技统计评估、科技成果登记和科技保密工作,加大科技宣传力度,提高科技信息服务能力,为科技战略决策和管理提供有力支撑。
  本规划是深入实施《科技规划纲要》、加强创新型国家建设战略攻坚的五年规划,任务艰巨,责任重大。全国科技界、经济界、企业界等社会各界要在党中央、国务院的坚强领导下,坚定信心,奋发图强,开拓创新,为顺利实现国家“十二五”科学和技术发展规划各项目标任务、加快创新型国家建设进程而努力奋斗!

  附录:重要指标和名词解释

附录:

重要指标和名词解释

 

  研发经费与国内生产总值的比例:研发活动是指在科学技术领域,为增加知识总量以及运用这些知识去创造新的应用进行的系统的创造性活动,包括基础研究、应用研究、试验发展三类活动。研发经费占国内生产总值比例是指全社会用于科学研究与试验发展活动的经费支出与国内生产总值的比例,是国际上通用的衡量一个国家或地区科技活动规模、科技投入水平和科技创新能力的重要指标,在一定程度上也反映了一个国家或地区的经济发展方式。
  每万名就业人员的研发人力投入:每万名就业人员的研发人力投入是指在报告年度内一个国家或地区每万名就业人员中研发人员全时当量的比例。研发人员全时当量是指参与研发活动的全时人员数加非全时人员按工作量折算为全时人员数的总和。例如:有2个全时人员和3个非全时人员(工作时间分别为20%、30%和70%),则研发人员全时当量为2+0.2+0.3+0.7=3.2人年。该指标反映了一个国家或地区投入研发活动的人力资本的强度。
  国际科学论文被引用次数:国际科学论文被引用次数是指被科学引文索引(SCI)收录的学术论文在发表后的一段时间内被引用的次数之和。该指标是评价国际科学论文质量的重要指标,也反映了一个国家或地区国际科学论文的影响力。
  每万人发明专利拥有量:每万人发明专利拥有量是指在报告年度内一个国家或地区每万人拥有的经国内外知识产权行政部门授权且在有效期内的发明专利件数。该指标既反映了一个国家或地区拥有发明专利的数量,也体现了科技成果的市场价值和竞争力。
  每百名研发人员的发明专利申请量:发明专利申请量是指在报告年度内一个国家或地区的法人或自然人向知识产权行政部门提出发明专利申请并被受理的件数。每百名研发人员的发明专利申请量是指每百人年研发人员全时当量所拥有的发明专利申请量,该指标反映了研发人员的创新意识和研发投入产出效率。
  全国技术市场合同交易总额:全国技术市场合同交易总额是指全国技术合同成交项目的总金额。合同交易总额中的技术交易额可以反映技术转移和科技成果转化的总体规模。技术交易额是指从合同交易总额中扣除购置设备、仪器、零部件、原材料等非技术性费用后的剩余金额。
  高技术产业增加值占制造业增加值的比重:高技术产业增加值占制造业增加值的比重是指在一定时期内高技术产业增加值与制造业增加值的比例,是衡量高技术产业对产业结构调整和经济发展方式转变贡献的重要指标。高技术产业是指制造业中技术密集度明显高于其他行业的产业,包括航天航空器制造业、电子及通信设备制造业、电子计算机及办公设备制造业、医药制造业和医疗设备及仪器仪表制造业等行业。
  科技进步贡献率:科技进步贡献率是指广义技术进步对经济增长的贡献份额,即扣除了资本和劳动之外的其他因素对经济增长的贡献。这些因素不仅包括科学知识、技术发展或工艺改进,还包括劳动者素质提高和管理创新等。该指标是衡量科技竞争实力和科技成果转化为现实生产力的综合性指标,反映了科技支撑经济社会发展的整体效益。该指标数据来源于中国科学技术发展战略研究院开展的科技进步贡献率评价的测算结果。
  国家综合创新能力:在本规划中国家综合创新能力由国家创新指数表征,该指数是对创新资源、知识创造与应用、企业创新、创新绩效和创新环境五个方面若干指标综合计算的结果。该指标数据来源于中国科学技术发展战略研究院发布的《国家创新指数报告》。
  公民具备基本科学素质的比例:公民具备基本科学素质的比例是指一个国家或地区拥有的了解必要科学技术知识、掌握基本科学方法、崇尚科学精神的公民的比例。该指标数据来源于中国科学技术协会的中国公民科学素质调查结果。该调查参照国际通用调查题项,对我国18~69周岁公民对科学技术知识的了解程度、对科学技术感兴趣的程度、对科学技术的态度和看法以及公众获得科学技术信息的渠道等方面展开调查。
  国家科技重大专项:国家科技重大专项是《科技规划纲要》确定的重大战略任务,是为了实现国家目标,通过核心技术突破和资源集成,在一定时限内完成的重大战略产品、关键共性技术和重大工程,是我国科技发展的重中之重。《科技规划纲要》确定了16个重大专项,涉及信息、生物等战略产业领域,能源资源环境和人民健康等重大紧迫问题,以及军民两用技术和国防技术。
  战略性新兴产业:战略性新兴产业是指以重大技术突破和重大发展需求为基础,对经济社会全局和长远发展具有重大引领带动作用,成长潜力巨大的产业,是新兴科技和新兴产业的深度融合,既代表着科技创新的方向,也代表着产业发展的方向,具有科技含量高、市场潜力大、带动能力强、综合效益好等特征。在《国务院关于加快培育和发展战略性新兴产业的决定》中把节能环保、信息、生物、高端装备制造、新能源、新材料、新能源汽车等作为现阶段重点发展的战略性新兴产业。
  国家自主创新示范区:国家自主创新示范区是指经国务院批准,在推进自主创新和高技术产业发展方面先行先试、探索经验、做出示范的区域。目前,国务院已批准支持北京中关村科技园区、武汉东湖新技术产业开发区和上海张江高新技术产业开发区建设国家自主创新示范区。建设国家自主创新示范区对于进一步完善科技创新的体制机制,加快发展战略性新兴产业,推进创新驱动发展,加快转变经济发展方式等方面将发挥重要的引领、辐射、带动作用。
  国家高新技术产业开发区:国家高新技术产业开发区,简称国家高新区,是指经国务院批准,旨在促进高新技术及其产业的形成和发展的国家级产业开发区,主要通过实施高新技术产业的优惠政策和各项改革措施,推进科技产业化进程,形成我国发展高新技术产业的重要基地。2009年国家高新技术产业开发区为56家,2010年又有27个省级高新技术产业园区升级为国家高新技术产业开发区,截至目前,我国共有国家高新技术产业开发区83家。
  国家创新型试点城市:国家创新型试点城市是指通过选择一批创新基础条件好、经济社会发展水平高、对周边带动作用大的城市进行试点,在体制机制和创新政策等方面先行先试,推动其率先进入创新型城市行列,示范和引导更多城市走上创新发展的道路。主要任务包括确立城市创新发展战略、加快经济发展方式转变、促进经济社会协调可持续发展、大力增强企业自主创新能力、加强创新人才培养和创新基地建设、加强创新服务体系建设、营造激励创新的良好环境、推进体制改革和管理创新等。目前,全国已有38个城市(区)被确定为国家创新型试点城市(区)。
  产业技术创新战略联盟:产业技术创新战略联盟是指由企业、大学、科研机构或其他组织机构,以企业的发展需求和各方的共同利益为基础,以提升产业技术创新能力为目标,以具有法律约束力的契约为保障,形成的联合开发、优势互补、利益共享、风险共担的技术创新合作组织。推动产业技术创新战略联盟的构建是加强产学研用结合,促进技术创新体系建设的重要举措。目前,已经批准的试点联盟为56家,集聚了1100多家行业龙头企业、重点高校和科研机构。
  技术创新服务平台:技术创新服务平台是指面向产业和区域发展的重大需求,通过有效整合高等学校、科研院所、科技中介服务机构以及骨干企业等优势单位资源,面向企业技术创新共性需求提供公共服务的组织体系。技术创新服务平台主要功能包括条件资源服务、技术研发服务、技术成果转化与推广服务、产业技术人才培训与交流服务等。
  创新型企业:创新型企业主要是指那些拥有自主知识产权和知名品牌,具有较强国际竞争力,依靠技术创新获取市场竞争优势和持续发展的企业。推动创新型企业建设的主要内容包括引导企业加强创新战略谋划,加强创新能力建设,建立健全技术创新内在机制,加强技术创新管理,发挥广大职工在技术创新中的重要作用等。目前,已经批准的国家创新型试点企业为550家,地方创新型试点企业达4000多家。
  科技金融:科技金融是指通过创新财政科技投入方式,引导和促进银行业、证券业、保险业金融机构及创业投资等各类资本,创新金融产品,改进服务模式,搭建服务平台,实现科技创新链条与金融资本链条的有机结合,为初创期到成熟期各发展阶段的科技企业提供融资支持和金融服务的一系列政策和制度的系统安排。加强科技与金融的结合,不仅有利于发挥科技对经济社会发展的支撑作用,也有利于金融创新和金融的持续发展。
  创新人才推进计划:创新人才推进计划是国家中长期人才规划纲要明确提出的一项重大人才工程。主要内容包括在我国具有相对优势的科研领域设立科学家工作室,重点支持和培养一批具有发展潜力的中青年科技创新领军人才,重点扶持科技创新创业人才,建设若干重点领域创新团队,以及建设创新人才培养示范基地等。

更新时间:
网站介绍服务协议联系我们
吉ICP备11001934号
站点统计